留言板

尊敬的读者、作者、审稿人, 关于本刊的投稿、审稿、编辑和出版的任何问题, 您可以本页添加留言。我们将尽快给您答复。谢谢您的支持!

姓名
邮箱
手机号码
标题
留言内容
验证码

基于深度学习的太阳风多参数预测

高志旭 陈艳红 敖先志 王晶晶 王昕 岳甫璐

高志旭, 陈艳红, 敖先志, 王晶晶, 王昕, 岳甫璐. 基于深度学习的太阳风多参数预测[J]. 空间科学学报. doi: 10.11728/cjss2026.01.2025-0022
引用本文: 高志旭, 陈艳红, 敖先志, 王晶晶, 王昕, 岳甫璐. 基于深度学习的太阳风多参数预测[J]. 空间科学学报. doi: 10.11728/cjss2026.01.2025-0022
GAO Zhixu, CHEN Yanhong, AO Xianzhi, WANG Jingjing, WANG Xin, YUE Fulu. Multi-Parameter Prediction of Solar Wind Based on Deep Learning (in Chinese). Chinese Journal of Space Science, 2026, 46(1): 1-13 doi: 10.11728/cjss2026.01.2025-0022
Citation: GAO Zhixu, CHEN Yanhong, AO Xianzhi, WANG Jingjing, WANG Xin, YUE Fulu. Multi-Parameter Prediction of Solar Wind Based on Deep Learning (in Chinese). Chinese Journal of Space Science, 2026, 46(1): 1-13 doi: 10.11728/cjss2026.01.2025-0022

基于深度学习的太阳风多参数预测

doi: 10.11728/cjss2026.01.2025-0022 cstr: 32142.14.cjss.2025-0022
基金项目: 国家重点研发计划课题(2024YFC2206902), 中国科学院B类先导专项(XDB0560000), 中国科学院国家空间科学中心攀登计划项目(补项目号)和中国科学院青年创新促进会项目(补项目号)共同资助
详细信息
    作者简介:
    • 高志旭 男, 1999年9月出生于云南省弥勒市, 现为中国科学院国家空间科学中心硕士研究生, 主要研究方向为机器学习在空间环境预报中的应用. E-mail: gaozhixu22@mails.ucas.ac.cn
    通讯作者:
    • 陈艳红 女, 1977年11月出生于湖北省孝感市, 现为中国科学院国家空间科学中心研究员, 博士生导师, 主要研究方向为电离层扰动特征分析、预报建模和人工智能空间环境预报研究. E-mail: chenyh@nssc.ac.cn
  • 中图分类号: P353

Multi-Parameter Prediction of Solar Wind Based on Deep Learning

  • 摘要: 太阳风中高速等离子体流与地球磁层相互作用会引发地磁暴等空间天气事件, 进而影响现代技术系统的稳定运行. 利用具有片段嵌入和交叉注意力机制的深度学习模型TimeXer来挖掘太阳风参数间的复杂依赖关系, 预测未来72 h的4个太阳风参数. 实验结果表明, TimeXer仅利用历史太阳风数据及时间信息, 即可对太阳风速度、动压、质子密度、质子温度分别实现47.65 km·s–1, 1.00 nPa, 3.13 cm–3, 4.49×104 K的预测绝对误差, 与现有的传统及深度学习方法相比, 该模型性能更优, 即使在磁暴期间, 也能较准确地捕获各太阳风参数的整体变化趋势; 基于太阳风参数依赖关系的联合建模预测优于单参数预测; 对模型交叉注意力权重的分析可反映各输入参数对不同太阳风参数预测的相对重要性.

     

  • 图  1  各太阳风参数间的Pearson相关系数

    Figure  1.  Pearson correlation coefficients among solar wind parameters

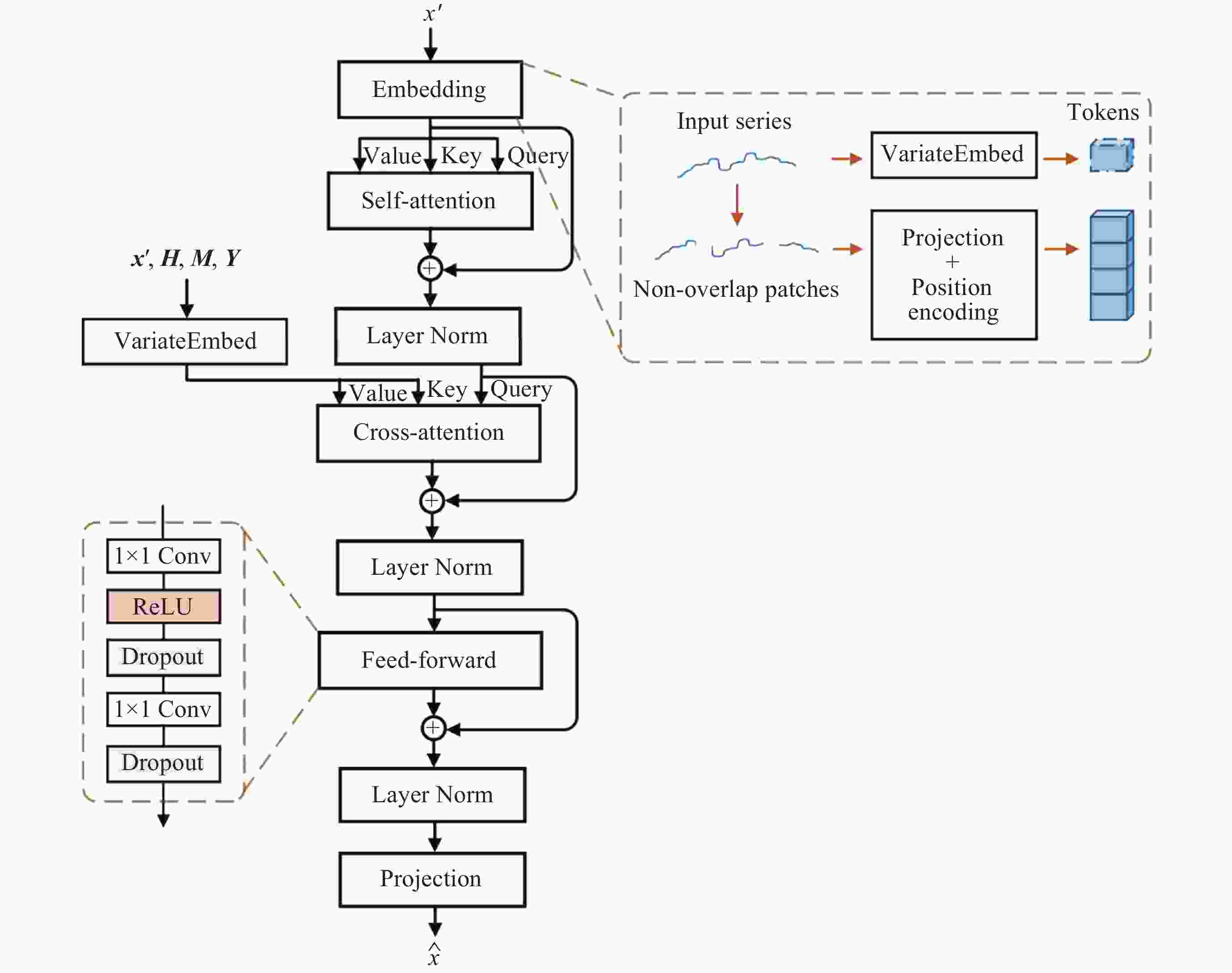
    图  2  TimeXer模型的整体结构

    Figure  2.  Overall architecture of the TimeXer model

    图  3  不同模型在2021年测试集上对太阳风速度、动压、质子温度、质子密度的72 h预测结果

    Figure  3.  72 h prediction results of solar wind speed, dynamic pressure, proton temperature, and proton density by different models on the test set in 2021

    图  4  不同模型在2024年5月11日10:00 UT 至2024年5月14日09:00 UT 磁暴期间的72 h预测结果对比

    Figure  4.  Comparison of the 72 h prediction results by different models during the geomagnetic storm from 10:00 UT on 11 May 2024 to 09:00 UT on 14 May 2024

    图  5  模型预测性能(RMSE)随历史回溯窗口长度的变化

    Figure  5.  Variation of model prediction performance (RMSE) with historical look-back window length

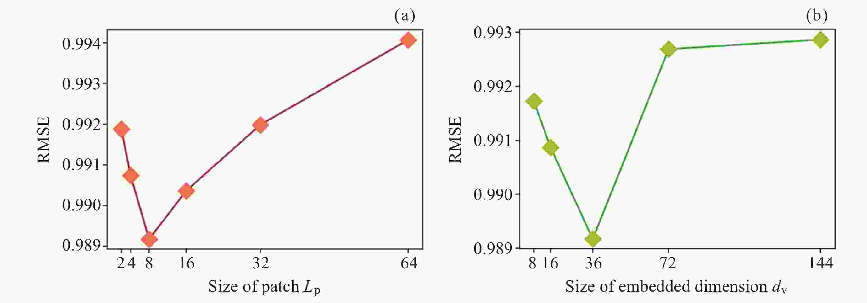
    图  6  TimeXer的参数敏感性.

    Figure  6.  Parameter sensitivity of TimeXer

    图  7  交叉注意力层中的全局注意力权重

    Figure  7.  Global attention weights in the cross-attention layer

    表  1  7个模型在测试集上的72 h预测性能

    Table  1.   72-hour prediction performance of seven models on the test set

    Model vsw /(km·s–1) $ {P}_{\text{sw}} $ /nPa $ {T}_{\text{p}} $ ($ \times {10}^{4} $)/ K $ {D}_{\text{p}} $/ cm–3
    RMSE MAE RMSE MAE RMSE MAE RMSE MAE
    27-day Persistence 106.09 75.72 3.06 1.45 12.22 6.20 7.28 4.68
    ARIMA 87.57 60.41 5.61 1.48 118.83 7.31 7.40 4.59
    DLinear 69.97 52.08 2.14 1.03 8.87 4.82 5.29 3.37
    TimesNet 68.53 48.98 2.15 1.05 8.93 4.62 5.04 3.17
    Transformer 69.75 50.23 2.13 1.04 8.97 4.90 5.16 3.28
    TimeMixer 72.63 51.64 2.15 1.07 8.95 4.71 5.23 3.40
    TimeXer 68.39 47.65 2.12 1.00 8.83 4.49 5.02 3.13
      加黑部分为最优结果, 加下划线部分为次优结果.
    下载: 导出CSV

    表  2  TimeXer对太阳风参数的多变量预测与单变量预测结果

    Table  2.   Multivariate and univariate forecasting results of solar wind parameters by TimeXer

    Forecasting paradigms$ {v}_{\text{sw}} $ /(km·s–1)$ {P}_{\text{sw}} $/nPa$ {T}_{\text{p}} $ ($ \times {10}^{4} $)/ K$ {D}_{\text{p}} $ / cm–3
    RMSEMAERMSEMAERMSEMAERMSEMAE
    U-U69.9248.402.131.028.854.505.213.34
    M-M68.3947.652.121.008.834.495.023.13
    Improve2.19%1.55%0.47%1.96%0.23%0.22%3.65%6.29%
    下载: 导出CSV
  • [1] CRANMER S R, GIBSON S E, RILEY P. Origins of the ambient solar wind: implications for space weather[J]. Space Science Reviews, 2017, 212(3): 1345-1384 doi: 10.1007/978-94-024-1588-9_3
    [2] VIDOTTO A A. The evolution of the solar wind[J]. Living Reviews in Solar Physics, 2021, 18(1): 3 doi: 10.1007/s41116-021-00029-w
    [3] MEREDITH N P, HORNE R B, LAM M M, et al. Energetic electron precipitation during high‐speed solar wind stream driven storms[J]. Journal of Geophysical Research: Space Physics, 2011, 116(A5): A05223 doi: 10.1029/2010ja016293
    [4] WANG X, MIAO J, AA E, et al. Statistical analysis of Joule heating and thermosphere response during geomagnetic storms of different magnitudes[J]. Journal of Geophysical Research: Space Physics, 2020, 125(8): 2020JA027966 doi: 10.1029/2020JA027966
    [5] WANG X, MIAO J, LU X, et al. Latitudinal impacts of joule heating on the high‐latitude thermospheric density enhancement during geomagnetic storms[J]. Journal of Geophysical Research: Space Physics, 2021, 126(7): 2020JA028747 doi: 10.1029/2020JA028747
    [6] WANG X, REN T, WANG R L, et al. Estimates of spherical satellite drag coefficients in the upper thermosphere during different geomagnetic conditions[J]. Space Weather, 2024, 22(11): 2024SW003974 doi: 10.1029/2024SW003974
    [7] BOROVSKY J E, DENTON M H. Differences between CME‐driven storms and CIR‐driven storms[J]. Journal of Geophysical Research: Space Physics, 2006, 111(A7): A07S08
    [8] CHEN G M, XU J Y, WANG W B, et al. A comparison of the effects of CIR‐and CME‐induced geomagnetic activity on thermospheric densities and spacecraft orbits: case studies[J]. Journal of Geophysical Research: Space Physics, 2012, 117(A8): 2012JA017782 doi: 10.1029/2012JA017782
    [9] EASTWOOD J P, BIFFIS E, HAPGOOD M A, et al. The economic impact of space weather: where do we stand?[J]. Risk Analysis, 2017, 37(2): 206-218 doi: 10.1111/risa.12765
    [10] SHEN F, SHEN C L, WANG Y M, et al. Could the collision of CMEs in the heliosphere be super‒elastic? Validation through three‒dimensional simulations[J]. Geophysical Research Letters, 2013, 40(8): 1457-1461 doi: 10.1002/grl.50336
    [11] HU Z J, HAN B, LIAN H F. Modeling of ultraviolet auroral intensity based on generalized regression neural network associated with IMF/solar wind and geomagnetic parameters[J]. Chinese Journal of Geophysics, 2020, 63(5): 1738-1750 (胡泽骏, 韩冰, 连慧芳. 基于广义回归神经网络的行星际/太阳风参数和地磁指数的紫外极光强度建模[J]. 地球物理学报, 2020, 63(5): 1738-1750 doi: 10.6038/cjg2020N0151

    HU Z J, HAN B, LIAN H F. Modeling of ultraviolet auroral intensity based on generalized regression neural network associated with IMF/solar wind and geomagnetic parameters[J]. Chinese Journal of Geophysics, 2020, 63(5): 1738-1750 doi: 10.6038/cjg2020N0151
    [12] ODSTRCIL D. Modeling 3-D solar wind structure[J]. Advances in Space Research, 2003, 32(4): 497-506 doi: 10.1016/S0273-1177(03)00332-6
    [13] ODSTRCIL D, PIZZO V J, LINKER J A, et al. Initial coupling of coronal and heliospheric numerical magnetohydrodynamic codes[J]. Journal of Atmospheric and Solar-Terrestrial Physics, 2004, 66(15/16): 1311-1320 doi: 10.1016/j.jastp.2004.04.007
    [14] DETMAN T, SMITH Z, DRYER M, et al. A hybrid heliospheric modeling system: background solar wind[J]. Journal of Geophysical Research: Space Physics, 2006, 111(A7): 2005JA07102 doi: 10.1029/2005ja011430
    [15] WANG Y M, SHEELEY JR N R. Solar wind speed and coronal flux-tube expansion[J]. Astrophysical Journal, 1990, 355(2): 726-732 doi: 10.1086/168805
    [16] RILEY P, LINKER J A, MIKIĆ Z. An empirically‐driven global MHD model of the solar corona and inner heliosphere[J]. Journal of Geophysical Research: Space Physics, 2001, 106(A8): 15889-15901 doi: 10.1029/2000JA000121
    [17] C N, ODSTRCIL D, PIZZO V J, et al. Improved method for specifying solar wind speed near the sun[J]. AIP Conference Proceedings, 2003, 679(1): 190-193 doi: 10.1063/1.1618574
    [18] YANG Y, SHEN F, YANG Z C, et al. Prediction of solar wind speed at 1 AU using an artificial neural network[J]. Space Weather, 2018, 16(9): 1227-1244 doi: 10.1029/2018SW001955
    [19] UPENDRAN V, CHEUNG M C M, HANASOGE S, et al. Solar wind prediction using deep learning[J]. Space Weather, 2020, 18(9): e2020SW002478 doi: 10.1029/2020SW002478
    [20] SUN Y R, XIE Z X, CHEN Y H, et al. Solar wind speed prediction with Two-Dimensional attention mechanism[J]. Space Weather, 2021, 19(7): e2020SW002707 doi: 10.1029/2020SW002707
    [21] BROWN E J E, SVOBODA F, MEREDITH N P, et al. Attention‐based machine vision models and techniques for solar wind speed forecasting using solar EUV images[J]. Space Weather, 2022, 20(3): e2021SW002976 doi: 10.1029/2021SW002976
    [22] CHEN W X, FU S, GUO D Y, et al. Reconstruction and prediction on solar wind speed at L1 by artificial neural network and random forest methods[J]. Chinese Journal of Geophysics, 2023, 66(12): 4850-4862 (陈伟鑫, 付松, 郭德宇, 等. 基于人工神经网络和随机森林方法的L1点处太阳风速度重构与预测[J]. 地球物理学报, 2023, 66(12): 4850-4862

    CHEN W X, FU S, GUO D Y, et al. Reconstruction and prediction on solar wind speed at L1 by artificial neural network and random forest methods[J]. Chinese Journal of Geophysics, 2023, 66(12): 4850-4862
    [23] SUN Y R, XIE Z X, WANG H C, et al. Solar wind speed prediction via graph attention network[J]. Space Weather, 2022, 20(7): e2022SW003128 doi: 10.1029/2022SW003128
    [24] LIN R, LUO Z K, HE J S, et al. Prediction of solar wind speed through machine learning from extrapolated solar coronal magnetic field[J]. Space Weather, 2024, 22(6): e2023SW003561 doi: 10.1029/2023SW003561
    [25] SHEN X F, NI B B, GU X D, et al. A statistical analysis of solar wind parameters and geomagnetic indices for the Solar Cycle 23[J]. Chinese Journal of Geophysics, 2015, 58(2): 362-370 (沈晓飞, 倪彬彬, 顾旭东, 等. 第23太阳活动周期太阳风参数及地磁指数的统计分析[J]. 地球物理学报, 2015, 58(2): 362-370 doi: 10.6038/cjg20150202

    SHEN X F, NI B B, GU X D, et al. A statistical analysis of solar wind parameters and geomagnetic indices for the Solar Cycle 23[J]. Chinese Journal of Geophysics, 2015, 58(2): 362-370 doi: 10.6038/cjg20150202
    [26] LI Y X, XIE Y Q. Relationship between dynamic pressure pulse and geomagnetic sudden commencement[J]. Chinese Journal of Space Science, 2017, 37(6): 659-666 (李玉鑫, 解妍琼. 太阳风动压脉冲结构与地磁急始关系研究[J]. 空间科学学报, 2017, 37(6): 659-666 doi: 10.11728/cjss2017.06.659

    LI Y X, XIE Y Q. Relationship between dynamic pressure pulse and geomagnetic sudden commencement[J]. Chinese Journal of Space Science, 2017, 37(6): 659-666 doi: 10.11728/cjss2017.06.659
    [27] LEI H J, LEI D X, YUAN J, et al. Ionospheric TEC prediction based on Attention-LSTM[J]. Chinese Journal of Geophysics, 2024, 67(2): 439-451 (刘海军, 雷东兴, 袁静, 等. 基于注意力机制LSTM的电离层TEC预测[J]. 地球物理学报, 2024, 67(2): 439-451

    LEI H J, LEI D X, YUAN J, et al. Ionospheric TEC prediction based on Attention-LSTM[J]. Chinese Journal of Geophysics, 2024, 67(2): 439-451
    [28] ELLIOTT H A, HENNEY C J, MCCOMAS D J, et al. Temporal and radial variation of the solar wind temperature‐speed relationship[J]. Journal of Geophysical Research: Space Physics, 2012, 117(A9): 2011JA017125 doi: 10.1029/2011JA017125
    [29] SAMSONOV A A, BOGDANOVA Y V, BRANDUARDI‐RAYMONT G, et al. Long‐term variations in solar wind parameters, magnetopause location, and geomagnetic activity over the last five solar cycles[J]. Journal of Geophysical Research: Space Physics, 2019, 124(6): 4049-4063 doi: 10.1029/2018JA026355
    [30] WANG Y X, WU H X, DONG J X, et al. TimeXer: empowering transformers for time series forecasting with exogenous variables[OL]. arXiv preprint arXiv: 2402.19072, 2024
    [31] KIM T, KIM J, TAE Y, et al. Reversible instance normalization for accurate time-series forecasting against distribution shift[C]//Proceedings of the 10th International Conference on Learning Representations. Virtual: ICLR, 2022
    [32] VASWANI A, SHAZEER N, PARMAR N, et al. Attention is all you need[C]//Proceedings of the 31st International Conference on Neural Information Processing Systems. Long Beach: Curran Associates Inc. , 2017
    [33] OWENS M J, CHALLEN R, METHVEN J, et al. A 27 day persistence model of near‐Earth solar wind conditions: a long lead‐time forecast and a benchmark for dynamical models[J]. Space Weather, 2013, 11(5): 225-236 doi: 10.1002/swe.20040
    [34] BOX G E P, PIERCE D A. Distribution of residual autocorrelations in autoregressive-integrated moving average time series models[J]. Journal of the American Statistical Association, 1970, 65(332): 1509-1526 doi: 10.1080/01621459.1970.10481180
    [35] ZENG A L, CHEN M X, ZHANG L, et al. Are transformers effective for time series forecasting?[C]//Proceedings of the 37th AAAI Conference on Artificial Intelligence and Thirty-Fifth Conference on Innovative Applications of Artificial Intelligence and Thirteenth Symposium on Educational Advances in Artificial Intelligence. Washington: AAAI, 2023: 11121-11128
    [36] WU H X, HU T G, LIU Y, et al. TimesNet: temporal 2D-Variation modeling for general time series analysis[OL]. arXiv preprint arXiv: 2210.02186, 2022
    [37] WANG S Y, WU H X, SHI X M, et al. TimeMixer: decomposable multiscale mixing for time series forecasting[OL]. arXiv preprint arXiv: 2405.14616, 2024
    [38] LIU Y, HU T G, ZHANG H R, et al. iTransformer: inverted transformers are effective for time series forecasting[OL]. arXiv preprint arXiv: 2310.06625, 2024
    [39] MURSULA K, ZIEGER B. The 13.5‐day periodicity in the Sun, solar wind, and geomagnetic activity: the last three solar cycles[J]. Journal of Geophysical Research: Space Physics, 1996, 101(A12): 27077-27090 doi: 10.1029/96JA02470
    [40] KATSAVRIAS C, PREKA-PAPADEMA P, MOUSSAS X. Wavelet analysis on solar wind parameters and geomagnetic indices[J]. Solar Physics, 2012, 280(2): 623-640 doi: 10.1007/s11207-012-0078-6
    [41] PARKER E N. Dynamics of the interplanetary gas and magnetic fields[J]. Astrophysical Journal, 1958, 128: 664-676 doi: 10.1086/146579
    [42] ECHIM M M, LEMAIRE J, LIE-SVENDSEN Ø. A review on solar wind modeling: kinetic and fluid aspects[J]. Surveys in Geophysics, 2011, 32(1): 1-70 doi: 10.1007/s10712-010-9106-y
    [43] MURSULA K, HOLAPPA L, LUKIANOVA R. Seasonal solar wind speeds for the last 100 years: unique coronal hole structures during the peak and demise of the grand modern maximum[J]. Geophysical Research Letters, 2017, 44(1): 30-36 doi: 10.1002/2016GL071573
    [44] OWENS M J, LOCKWOOD M, BARNARD L A, et al. Annual variations in the near-Earth solar wind[J]. Solar Physics, 2023, 298(9): 111 doi: 10.1007/s11207-023-02193-8
    [45] CHOWDHURY P, CHOUDHARY D P, GOSAIN S, et al. Short-term periodicities in interplanetary, geomagnetic and solar phenomena during solar cycle 24[J]. Astrophysics and Space Science, 2015, 356(1): 7-18 doi: 10.1007/s10509-014-2188-0
  • 加载中
图(7) / 表(2)
计量
  • 文章访问数:  360
  • HTML全文浏览量:  79
  • PDF下载量:  36
  • 被引次数: 

    0(来源:Crossref)

    0(来源:其他)

出版历程
  • 收稿日期:  2025-02-16
  • 修回日期:  2025-06-27
  • 网络出版日期:  2025-06-30

目录

    /

    返回文章
    返回