Turn off MathJax
Article Contents
GAO Zhixu, CHEN Yanhong, AO Xianzhi, WANG Jingjing, WANG Xin, YUE Fulu. Multi-Parameter Prediction of Solar Wind Based on Deep Learning (in Chinese). Chinese Journal of Space Science, 2026, 46(1): 1-13 doi: 10.11728/cjss2026.01.2025-0022
Citation: GAO Zhixu, CHEN Yanhong, AO Xianzhi, WANG Jingjing, WANG Xin, YUE Fulu. Multi-Parameter Prediction of Solar Wind Based on Deep Learning (in Chinese). Chinese Journal of Space Science, 2026, 46(1): 1-13 doi: 10.11728/cjss2026.01.2025-0022

Multi-Parameter Prediction of Solar Wind Based on Deep Learning

doi: 10.11728/cjss2026.01.2025-0022 cstr: 32142.14.cjss.2025-0022
  • Received Date: 2025-02-16
  • Rev Recd Date: 2025-06-27
  • Available Online: 2025-06-30
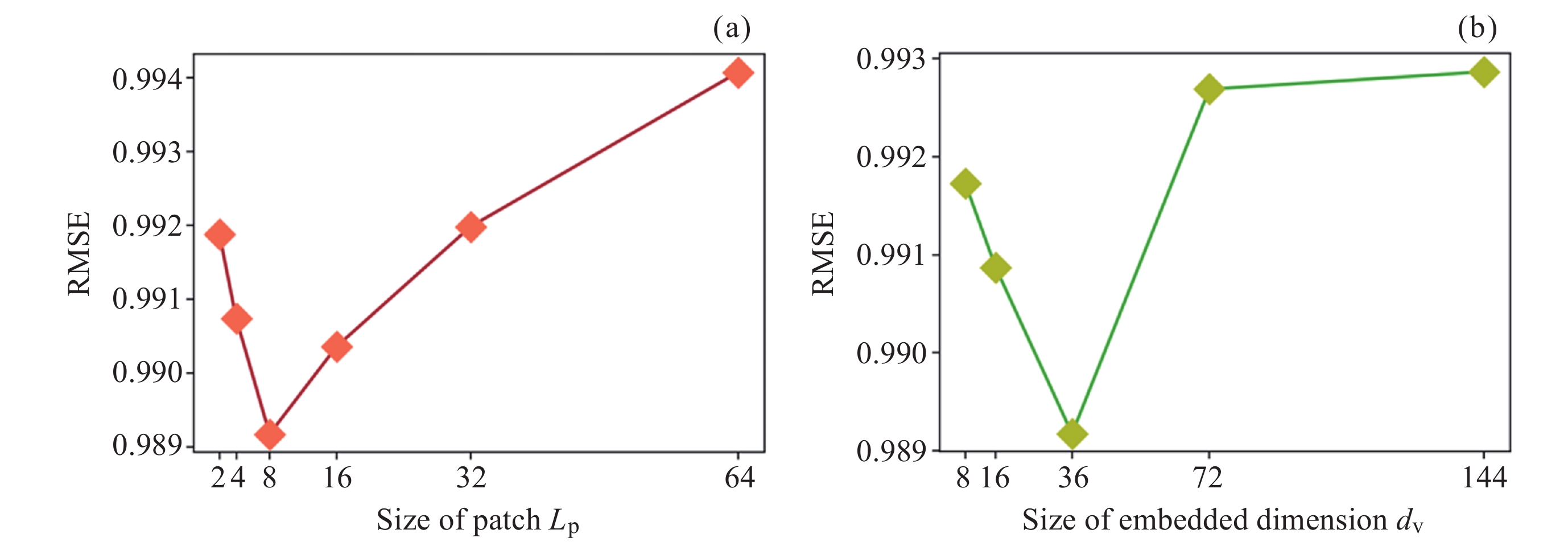
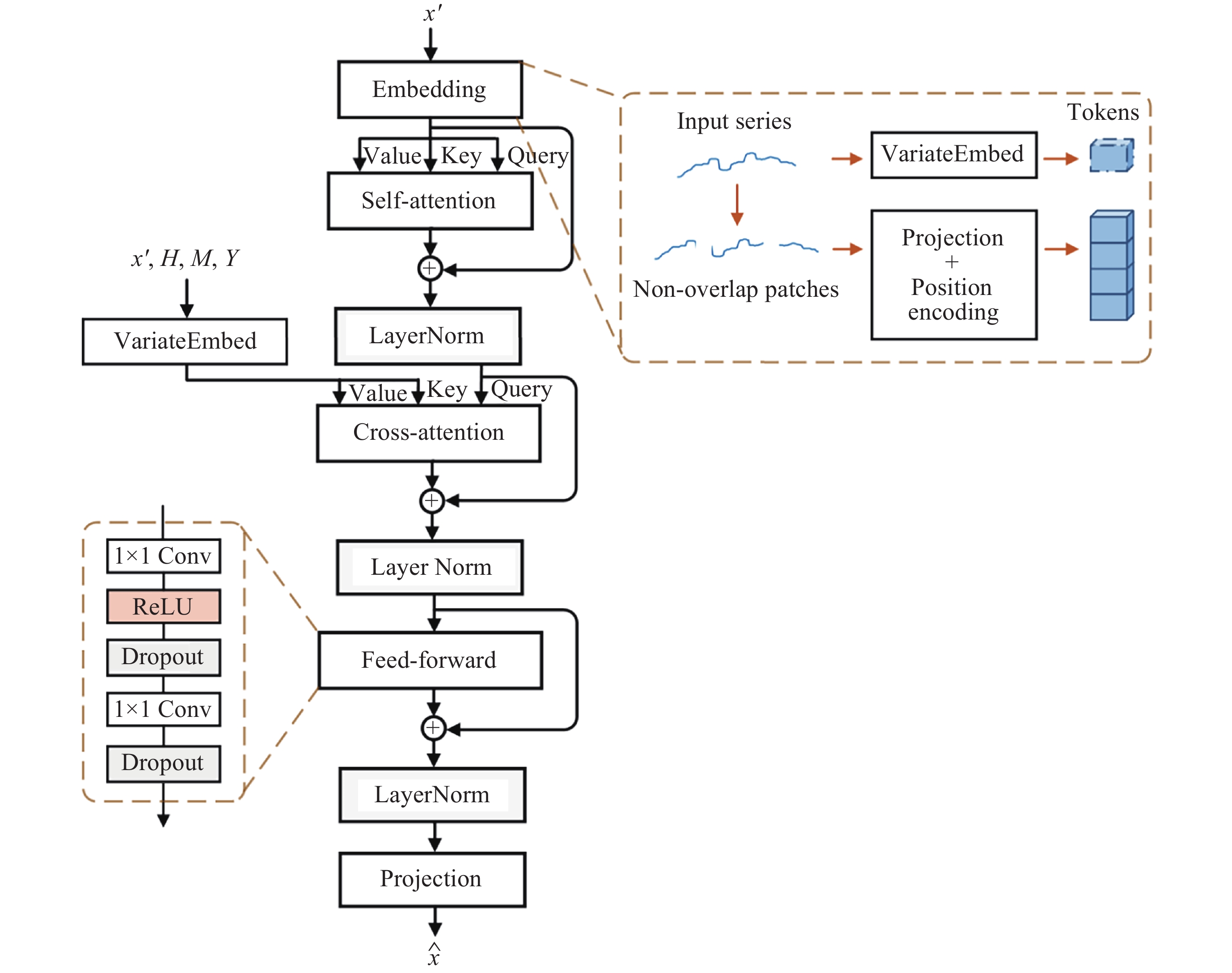
  • When interacting with the Earth’s magnetosphere, high-speed plasma flows in the solar wind can trigger space weather events such as geomagnetic storms. Therefore, accurately forecasting solar wind parameters is critical for early warnings of space weather and the stable operation of modern technological systems. This study employs TimeXer, a deep learning model incorporating patch embedding and cross-attention mechanism, to explore the complex dependencies among solar wind speed, dynamic pressure, proton density, and proton temperature. This model can accurately predict solar wind parameters for the next 72 hours by only using historical solar wind data and time information, and it is also interpretable. Test results during low solar activity level (Year 2021) and high solar activity level (Year 2024) periods demonstrate the following conclusions. TimeXer’s Root Mean Square Errors (RMSE) for solar wind speed, dynamic pressure, proton density, and proton temperature are 68.39 km·s–1, 2.12 nPa, 5.02 cm–3, and 8.83×104 K, respectively, while the Mean Absolute Errors (MAE) are 47.65 km·s–1, 1.00 nPa, 3.13 cm–3, and 4.49×104 K. Compared with traditional and advanced deep learning methods, TimeXer exhibits superior performance, and even can accurately capture the overall variation trends of solar wind parameters during geomagnetic storm. Optimal prediction performance is achieved with a historical input length of 336 hours (corresponding to approximate 14-day quasi-period of the solar wind). The joint modeling prediction based on the inter-parameter dependencies of solar wind parameters is significantly better than the single-parameter prediction. Cross-attention weight analysis reveals that the four solar wind parameters contribute similarly to proton temperature and solar wind speed predictions. The solar wind speed and proton temperature contribute more to the prediction of proton density, while the proton temperature, solar wind speed, and annual time information have a more substantial influence on the prediction of solar wind dynamic pressure. Moreover, the importance of time information grows with increasing scales of time information.

     

  • loading
  • [1]
    CRANMER S R, GIBSON S E, RILEY P. Origins of the ambient solar wind: implications for space weather[J]. Space Science Reviews, 2017, 212(3): 1345-1384 doi: 10.1007/978-94-024-1588-9_3
    [2]
    VIDOTTO A A. The evolution of the solar wind[J]. Living Reviews in Solar Physics, 2021, 18(1): 3 doi: 10.1007/s41116-021-00029-w
    [3]
    MEREDITH N P, HORNE R B, LAM M M, et al. Energetic electron precipitation during high‐speed solar wind stream driven storms[J]. Journal of Geophysical Research: Space Physics, 2011, 116(A5): A05223 doi: 10.1029/2010ja016293
    [4]
    WANG X, MIAO J, AA E, et al. Statistical analysis of Joule heating and thermosphere response during geomagnetic storms of different magnitudes[J]. Journal of Geophysical Research: Space Physics, 2020, 125(8): 2020JA027966 doi: 10.1029/2020JA027966
    [5]
    WANG X, MIAO J, LU X, et al. Latitudinal impacts of joule heating on the high‐latitude thermospheric density enhancement during geomagnetic storms[J]. Journal of Geophysical Research: Space Physics, 2021, 126(7): 2020JA028747 doi: 10.1029/2020JA028747
    [6]
    WANG X, REN T, WANG R L, et al. Estimates of spherical satellite drag coefficients in the upper thermosphere during different geomagnetic conditions[J]. Space Weather, 2024, 22(11): 2024SW003974 doi: 10.1029/2024SW003974
    [7]
    BOROVSKY J E, DENTON M H. Differences between CME‐driven storms and CIR‐driven storms[J]. Journal of Geophysical Research: Space Physics, 2006, 111(A7): A07S08
    [8]
    CHEN G M, XU J Y, WANG W B, et al. A comparison of the effects of CIR‐and CME‐induced geomagnetic activity on thermospheric densities and spacecraft orbits: case studies[J]. Journal of Geophysical Research: Space Physics, 2012, 117(A8): 2012JA017782 doi: 10.1029/2012JA017782
    [9]
    EASTWOOD J P, BIFFIS E, HAPGOOD M A, et al. The economic impact of space weather: where do we stand?[J]. Risk Analysis, 2017, 37(2): 206-218 doi: 10.1111/risa.12765
    [10]
    SHEN F, SHEN C L, WANG Y M, et al. Could the collision of CMEs in the heliosphere be super‒elastic? Validation through three‒dimensional simulations[J]. Geophysical Research Letters, 2013, 40(8): 1457-1461 doi: 10.1002/grl.50336
    [11]
    HU Z J, HAN B, LIAN H F. Modeling of ultraviolet auroral intensity based on generalized regression neural network associated with IMF/solar wind and geomagnetic parameters[J]. Chinese Journal of Geophysics, 2020, 63(5): 1738-1750 (胡泽骏, 韩冰, 连慧芳. 基于广义回归神经网络的行星际/太阳风参数和地磁指数的紫外极光强度建模[J]. 地球物理学报, 2020, 63(5): 1738-1750 doi: 10.6038/cjg2020N0151

    HU Z J, HAN B, LIAN H F. Modeling of ultraviolet auroral intensity based on generalized regression neural network associated with IMF/solar wind and geomagnetic parameters[J]. Chinese Journal of Geophysics, 2020, 63(5): 1738-1750 doi: 10.6038/cjg2020N0151
    [12]
    ODSTRCIL D. Modeling 3-D solar wind structure[J]. Advances in Space Research, 2003, 32(4): 497-506 doi: 10.1016/S0273-1177(03)00332-6
    [13]
    ODSTRCIL D, PIZZO V J, LINKER J A, et al. Initial coupling of coronal and heliospheric numerical magnetohydrodynamic codes[J]. Journal of Atmospheric and Solar-Terrestrial Physics, 2004, 66(15/16): 1311-1320 doi: 10.1016/j.jastp.2004.04.007
    [14]
    DETMAN T, SMITH Z, DRYER M, et al. A hybrid heliospheric modeling system: background solar wind[J]. Journal of Geophysical Research: Space Physics, 2006, 111(A7): 2005JA07102 doi: 10.1029/2005ja011430
    [15]
    WANG Y M, SHEELEY JR N R. Solar wind speed and coronal flux-tube expansion[J]. Astrophysical Journal, 1990, 355(2): 726-732 doi: 10.1086/168805
    [16]
    RILEY P, LINKER J A, MIKIĆ Z. An empirically‐driven global MHD model of the solar corona and inner heliosphere[J]. Journal of Geophysical Research: Space Physics, 2001, 106(A8): 15889-15901 doi: 10.1029/2000JA000121
    [17]
    C N, ODSTRCIL D, PIZZO V J, et al. Improved method for specifying solar wind speed near the sun[J]. AIP Conference Proceedings, 2003, 679(1): 190-193 doi: 10.1063/1.1618574
    [18]
    YANG Y, SHEN F, YANG Z C, et al. Prediction of solar wind speed at 1 AU using an artificial neural network[J]. Space Weather, 2018, 16(9): 1227-1244 doi: 10.1029/2018SW001955
    [19]
    UPENDRAN V, CHEUNG M C M, HANASOGE S, et al. Solar wind prediction using deep learning[J]. Space Weather, 2020, 18(9): e2020SW002478 doi: 10.1029/2020SW002478
    [20]
    SUN Y R, XIE Z X, CHEN Y H, et al. Solar wind speed prediction with Two-Dimensional attention mechanism[J]. Space Weather, 2021, 19(7): e2020SW002707 doi: 10.1029/2020SW002707
    [21]
    BROWN E J E, SVOBODA F, MEREDITH N P, et al. Attention‐based machine vision models and techniques for solar wind speed forecasting using solar EUV images[J]. Space Weather, 2022, 20(3): e2021SW002976 doi: 10.1029/2021SW002976
    [22]
    CHEN W X, FU S, GUO D Y, et al. Reconstruction and prediction on solar wind speed at L1 by artificial neural network and random forest methods[J]. Chinese Journal of Geophysics, 2023, 66(12): 4850-4862 (陈伟鑫, 付松, 郭德宇, 等. 基于人工神经网络和随机森林方法的L1点处太阳风速度重构与预测[J]. 地球物理学报, 2023, 66(12): 4850-4862

    CHEN W X, FU S, GUO D Y, et al. Reconstruction and prediction on solar wind speed at L1 by artificial neural network and random forest methods[J]. Chinese Journal of Geophysics, 2023, 66(12): 4850-4862
    [23]
    SUN Y R, XIE Z X, WANG H C, et al. Solar wind speed prediction via graph attention network[J]. Space Weather, 2022, 20(7): e2022SW003128 doi: 10.1029/2022SW003128
    [24]
    LIN R, LUO Z K, HE J S, et al. Prediction of solar wind speed through machine learning from extrapolated solar coronal magnetic field[J]. Space Weather, 2024, 22(6): e2023SW003561 doi: 10.1029/2023SW003561
    [25]
    SHEN X F, NI B B, GU X D, et al. A statistical analysis of solar wind parameters and geomagnetic indices for the Solar Cycle 23[J]. Chinese Journal of Geophysics, 2015, 58(2): 362-370 (沈晓飞, 倪彬彬, 顾旭东, 等. 第23太阳活动周期太阳风参数及地磁指数的统计分析[J]. 地球物理学报, 2015, 58(2): 362-370 doi: 10.6038/cjg20150202

    SHEN X F, NI B B, GU X D, et al. A statistical analysis of solar wind parameters and geomagnetic indices for the Solar Cycle 23[J]. Chinese Journal of Geophysics, 2015, 58(2): 362-370 doi: 10.6038/cjg20150202
    [26]
    LI Y X, XIE Y Q. Relationship between dynamic pressure pulse and geomagnetic sudden commencement[J]. Chinese Journal of Space Science, 2017, 37(6): 659-666 (李玉鑫, 解妍琼. 太阳风动压脉冲结构与地磁急始关系研究[J]. 空间科学学报, 2017, 37(6): 659-666 doi: 10.11728/cjss2017.06.659

    LI Y X, XIE Y Q. Relationship between dynamic pressure pulse and geomagnetic sudden commencement[J]. Chinese Journal of Space Science, 2017, 37(6): 659-666 doi: 10.11728/cjss2017.06.659
    [27]
    LEI H J, LEI D X, YUAN J, et al. Ionospheric TEC prediction based on Attention-LSTM[J]. Chinese Journal of Geophysics, 2024, 67(2): 439-451 (刘海军, 雷东兴, 袁静, 等. 基于注意力机制LSTM的电离层TEC预测[J]. 地球物理学报, 2024, 67(2): 439-451

    LEI H J, LEI D X, YUAN J, et al. Ionospheric TEC prediction based on Attention-LSTM[J]. Chinese Journal of Geophysics, 2024, 67(2): 439-451
    [28]
    ELLIOTT H A, HENNEY C J, MCCOMAS D J, et al. Temporal and radial variation of the solar wind temperature‐speed relationship[J]. Journal of Geophysical Research: Space Physics, 2012, 117(A9): 2011JA017125 doi: 10.1029/2011JA017125
    [29]
    SAMSONOV A A, BOGDANOVA Y V, BRANDUARDI‐RAYMONT G, et al. Long‐term variations in solar wind parameters, magnetopause location, and geomagnetic activity over the last five solar cycles[J]. Journal of Geophysical Research: Space Physics, 2019, 124(6): 4049-4063 doi: 10.1029/2018JA026355
    [30]
    WANG Y X, WU H X, DONG J X, et al. TimeXer: empowering transformers for time series forecasting with exogenous variables[OL]. arXiv preprint arXiv: 2402.19072, 2024
    [31]
    KIM T, KIM J, TAE Y, et al. Reversible instance normalization for accurate time-series forecasting against distribution shift[C]//Proceedings of the 10th International Conference on Learning Representations. Virtual: ICLR, 2022
    [32]
    VASWANI A, SHAZEER N, PARMAR N, et al. Attention is all you need[C]//Proceedings of the 31st International Conference on Neural Information Processing Systems. Long Beach: Curran Associates Inc. , 2017
    [33]
    OWENS M J, CHALLEN R, METHVEN J, et al. A 27 day persistence model of near‐Earth solar wind conditions: a long lead‐time forecast and a benchmark for dynamical models[J]. Space Weather, 2013, 11(5): 225-236 doi: 10.1002/swe.20040
    [34]
    BOX G E P, PIERCE D A. Distribution of residual autocorrelations in autoregressive-integrated moving average time series models[J]. Journal of the American Statistical Association, 1970, 65(332): 1509-1526 doi: 10.1080/01621459.1970.10481180
    [35]
    ZENG A L, CHEN M X, ZHANG L, et al. Are transformers effective for time series forecasting?[C]//Proceedings of the 37th AAAI Conference on Artificial Intelligence and Thirty-Fifth Conference on Innovative Applications of Artificial Intelligence and Thirteenth Symposium on Educational Advances in Artificial Intelligence. Washington: AAAI, 2023: 11121-11128
    [36]
    WU H X, HU T G, LIU Y, et al. TimesNet: temporal 2D-Variation modeling for general time series analysis[OL]. arXiv preprint arXiv: 2210.02186, 2022
    [37]
    WANG S Y, WU H X, SHI X M, et al. TimeMixer: decomposable multiscale mixing for time series forecasting[OL]. arXiv preprint arXiv: 2405.14616, 2024
    [38]
    LIU Y, HU T G, ZHANG H R, et al. iTransformer: inverted transformers are effective for time series forecasting[OL]. arXiv preprint arXiv: 2310.06625, 2024
    [39]
    MURSULA K, ZIEGER B. The 13.5‐day periodicity in the Sun, solar wind, and geomagnetic activity: the last three solar cycles[J]. Journal of Geophysical Research: Space Physics, 1996, 101(A12): 27077-27090 doi: 10.1029/96JA02470
    [40]
    KATSAVRIAS C, PREKA-PAPADEMA P, MOUSSAS X. Wavelet analysis on solar wind parameters and geomagnetic indices[J]. Solar Physics, 2012, 280(2): 623-640 doi: 10.1007/s11207-012-0078-6
    [41]
    PARKER E N. Dynamics of the interplanetary gas and magnetic fields[J]. Astrophysical Journal, 1958, 128: 664-676 doi: 10.1086/146579
    [42]
    ECHIM M M, LEMAIRE J, LIE-SVENDSEN Ø. A review on solar wind modeling: kinetic and fluid aspects[J]. Surveys in Geophysics, 2011, 32(1): 1-70 doi: 10.1007/s10712-010-9106-y
    [43]
    MURSULA K, HOLAPPA L, LUKIANOVA R. Seasonal solar wind speeds for the last 100 years: unique coronal hole structures during the peak and demise of the grand modern maximum[J]. Geophysical Research Letters, 2017, 44(1): 30-36 doi: 10.1002/2016GL071573
    [44]
    OWENS M J, LOCKWOOD M, BARNARD L A, et al. Annual variations in the near-Earth solar wind[J]. Solar Physics, 2023, 298(9): 111 doi: 10.1007/s11207-023-02193-8
    [45]
    CHOWDHURY P, CHOUDHARY D P, GOSAIN S, et al. Short-term periodicities in interplanetary, geomagnetic and solar phenomena during solar cycle 24[J]. Astrophysics and Space Science, 2015, 356(1): 7-18 doi: 10.1007/s10509-014-2188-0
  • 加载中

Catalog

    通讯作者: 陈斌, bchen63@163.com
    • 1. 

      沈阳化工大学材料科学与工程学院 沈阳 110142

    1. 本站搜索
    2. 百度学术搜索
    3. 万方数据库搜索
    4. CNKI搜索

    Figures(7)  / Tables(2)

    Article Metrics

    Article Views(336) PDF Downloads(34) Cited by()
    Proportional views
    Related

    /

    DownLoad:  Full-Size Img  PowerPoint
    Return
    Return