Current Issue

2026 Vol. 46, No. 1

Review
Bibliometrics-based Evaluation of International Scientific Research Impact of China’s Lunar Exploration Program
ZHANG Tengfei, XU Lin, YANG Wei, WANG Yanhai, HAN Juanjuan, LIN Yangting, LI Xianhua
2026, 46(1): 1-21. doi: 10.11728/cjss2026.01.2025-0029
Abstract:
As human exploration of the Moon continues to advance, the Chinese Lunar Exploration Program (later referred to as the Chang’E Project) has emerged as a key component of China’s deep space exploration strategy, garnering widespread attention within the international academic community and driving the development of China’s lunar science research community. Since the launch of the Chang’E Project in 2004, related research has yielded a series of remarkable achievements. These findings have provided new evidence for understanding the formation and evolutionary history of the moon, while also laying the groundwork and accumulating experience for future deep space exploration activities. Based on the Web of Science Core Collection Database, this study uses bibliometric methods to systematically analyze the scientific output of the Chinese Lunar Exploration Program (2003-2024). By quantitatively evaluating the spatial and temporal distribution characteristics, international cooperation dynamics, and academic influence of 1023 SCI papers, the study reveals the contribution of Chinese Lunar Exploration Program to the global lunar scientific research. The study shows that: the implementation of Chinese Lunar Exploration Program has increased China’s share of publications in the field of lunar science to 32.6% (2024), and the CNCI value of the project’s output papers (1.03) exceeds the global average; scientific breakthroughs are concentrated in the Chang’E-4 (lunar backside landing and roving exploration) and Chang’E-5 (lunar sample analysis) missions, and the project outputs 181 high-impact papers; the proportion of international citations from non-Chinese institutions has increased significantly, indicating that the engineering results have gained wide international recognition. This study provides quantitative evidence for evaluating the scientific benefits of China’s deep space exploration program, and will also serve as an important reference for China’s future deep space exploration strategic planning and planetary science development.
Space Physics
Analysis of Solar Interplanetary Propagation of Space Weather Events in May 2024
LIU Xiaodi, ZHONG Dingkun, XIANG Changqing
2026, 46(1): 22-35. doi: 10.11728/cjss2026.01.2025-0024
Abstract:
A variety of observations are employed to conduct a preliminary analysis of the propagation in solar-interplanetary space of seven earth-directed full-halo Coronal Mass Ejections (CME) originating from the solar Active Region (AR) 13664 from 8 to 11 May 2024. These seven CME can be divided into two groups. The first group consists of four CME that occurred during the period from 05:36 UT on 8 May to 09:24 UT on 9 May, and the second group consists of three CME that occurred during the period from 18:52 UT on 9 May to 01:36 UT on 11 May. We utilize the heliospheric imager on the Solar Terrestrial Relations Observatory A (STEREO A/HI) to observe and track the time-elongation relationships of the high density regions corresponding to these two groups of CME, and apply the fixed Φ-angle fitting method and the harmonic mean fitting method to calculate the most probable propagation directions and average radial velocities of these two groups of CME. The results show that the high-density regions associated with these two groups of CME are respectively overlapped in the field of view of STEREO A/HI. The minimum differences between the two group CME’ arrival times near the Earth’s orbit calculated from the fitting radial velocities and the actual start times observed in situ by the WIND spacecraft are 0.5 hours and 3 hours respectively. These results indicate that during the solar-terrestrial propagation of these two groups of CME, the fast CME behind catch up with the slower CME ahead, thus, the two groups of CME form two complex ejecta and generate the extremely intense geomagnetic storm.
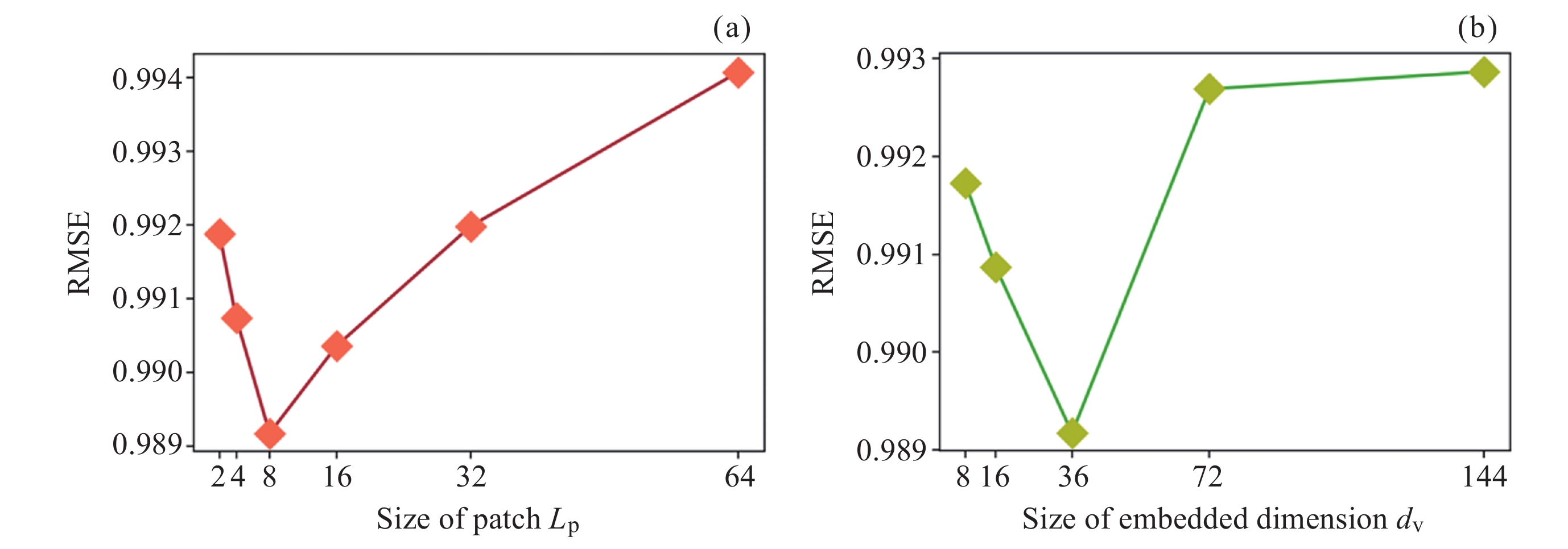
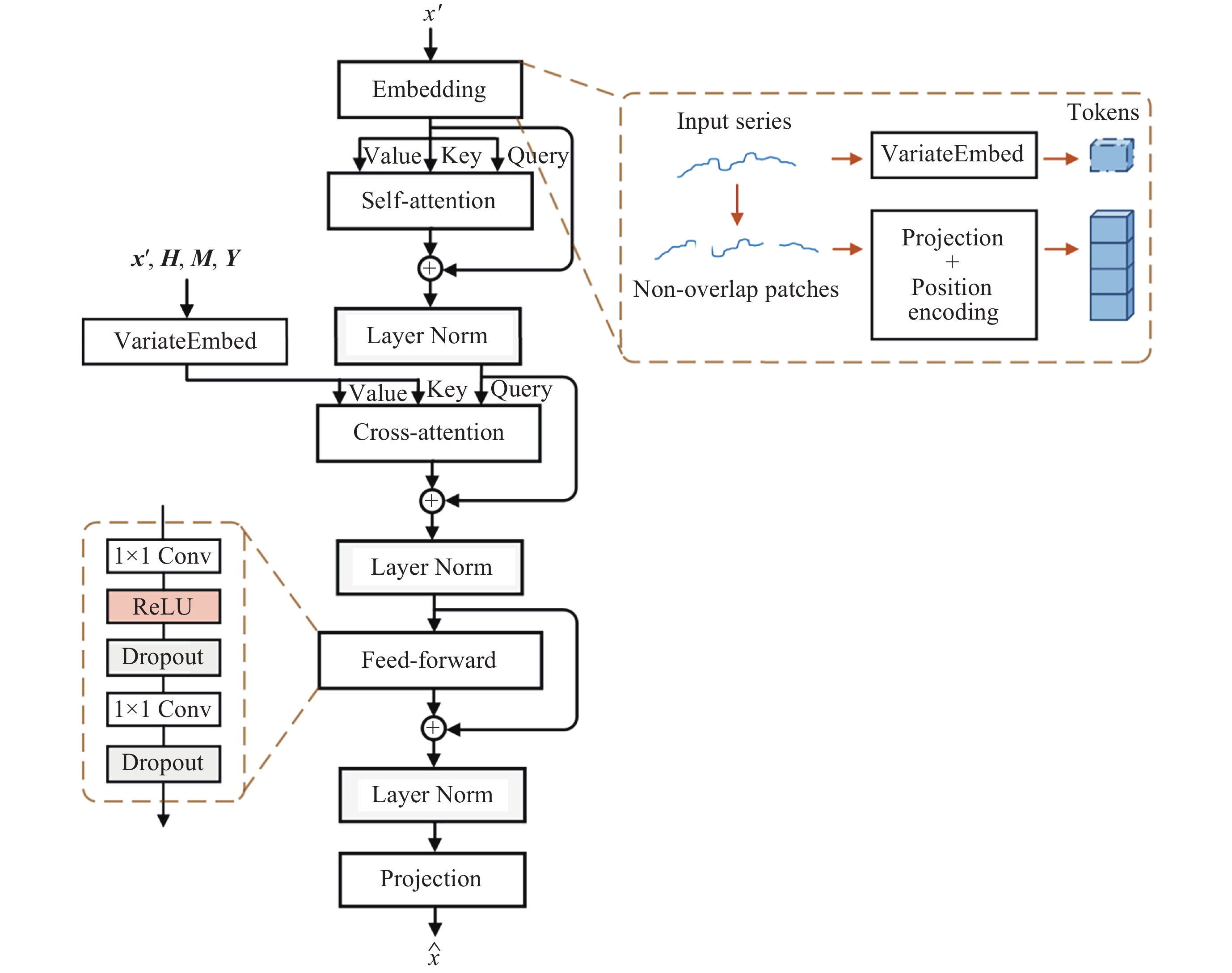
Multi-parameter Prediction of Solar Wind Based on Deep Learning
GAO Zhixu, CHEN Yanhong, AO Xianzhi, WANG Jingjing, WANG Xin, YUE Fulu
2026, 46(1): 36-48. doi: 10.11728/cjss2026.01.2025-0022
Abstract:
When interacting with the Earth’s magnetosphere, high-speed plasma flows in the solar wind can trigger space weather events such as geomagnetic storms. Therefore, accurately forecasting solar wind parameters is critical for early warnings of space weather and the stable operation of modern technological systems. This study employs TimeXer, a deep learning model incorporating patch embedding and cross-attention mechanism, to explore the complex dependencies among solar wind speed, dynamic pressure, proton density, and proton temperature. This model can accurately predict solar wind parameters for the next 72 hours by only using historical solar wind data and time information, and it is also interpretable. Test results during low solar activity level (Year 2021) and high solar activity level (Year 2024) periods demonstrate the following conclusions. TimeXer’s Root Mean Square Errors (RMSE) for solar wind speed, dynamic pressure, proton density, and proton temperature are 68.39 km·s–1, 2.12 nPa, 5.02 cm–3, and 8.83×104 K, respectively, while the Mean Absolute Errors (MAE) are 47.65 km·s–1, 1.00 nPa, 3.13 cm–3, and 4.49×104 K. Compared with traditional and advanced deep learning methods, TimeXer exhibits superior performance, and even can accurately capture the overall variation trends of solar wind parameters during geomagnetic storm. Optimal prediction performance is achieved with a historical input length of 336 hours (corresponding to approximate 14-day quasi-period of the solar wind). The joint modeling prediction based on the inter-parameter dependencies of solar wind parameters is significantly better than the single-parameter prediction. Cross-attention weight analysis reveals that the four solar wind parameters contribute similarly to proton temperature and solar wind speed predictions. The solar wind speed and proton temperature contribute more to the prediction of proton density, while the proton temperature, solar wind speed, and annual time information have a more substantial influence on the prediction of solar wind dynamic pressure. Moreover, the importance of time information grows with increasing scales of time information.
Observation and Analysis of Plasma Bubbles in Hainan during the Magnetic Storm in March 2015
LIN Yusha, LI Chen, SHI Mengxi, JI Xinlin
2026, 46(1): 49-60. doi: 10.11728/cjss2026.01.2025-0004
Abstract:
This study utilizes the optical observation data from the 630 nm all-sky airglow imager, the data from the ionospheric digital ionosonde, and the data of the echo intensity of the Very High Frequency (VHF) coherent scatter radar at the Fuke Station in Hainan of the Meridian Project (19.5°N, 109.1°E). In combination with the geomagnetic horizontal component data from the Dalat Geomagnetic Station (11.9°N, 108.5°E; GL:2.5°) and the PHU Thuy Geomagnetic Station (21.0°N, 105.9°E; GL:11.5°), as well as the observations of the interplanetary magnetic field and solar wind speed from the ACE satellite, the study is carried out on the variations of the ionospheric plasma bubbles/irregularity structures over Hainan during the super geomagnetic storm in March 2015. The results show that the appearance of pre-midnight plasma bubbles and the uplift of the virtual height at the bottom of the ionosphere after sunset were observed both before and after the geomagnetic storm. However, the plasma bubbles observed after the end of the geomagnetic storm were of a fossil structure, which may be due to the fact that the ionospheric electric field during the occurrence period of the plasma bubbles on that day showed a westward polarity, which was not conducive to the development of the plasma bubbles. The uplift of the virtual height at the bottom of the ionosphere during the geomagnetic storm was significantly suppressed, and no plasma bubbles were observed at the Fuke station. The analysis of the variations of the interplanetary electric/magnetic field and the geomagnetic horizontal component shows that the Pre-Reversal Enhancement (PRE) electric field before the ionospheric reversal during the geomagnetic storm may have been successively suppressed by the over-shielding penetrating electric field with a westward polarity and the Disturbance Dynamo Electric Field (DDEF), resulting in a decrease in the Rayleigh-Taylor instability, which is not conducive to the development of the plasma bubble/ionospheric irregularity structures.
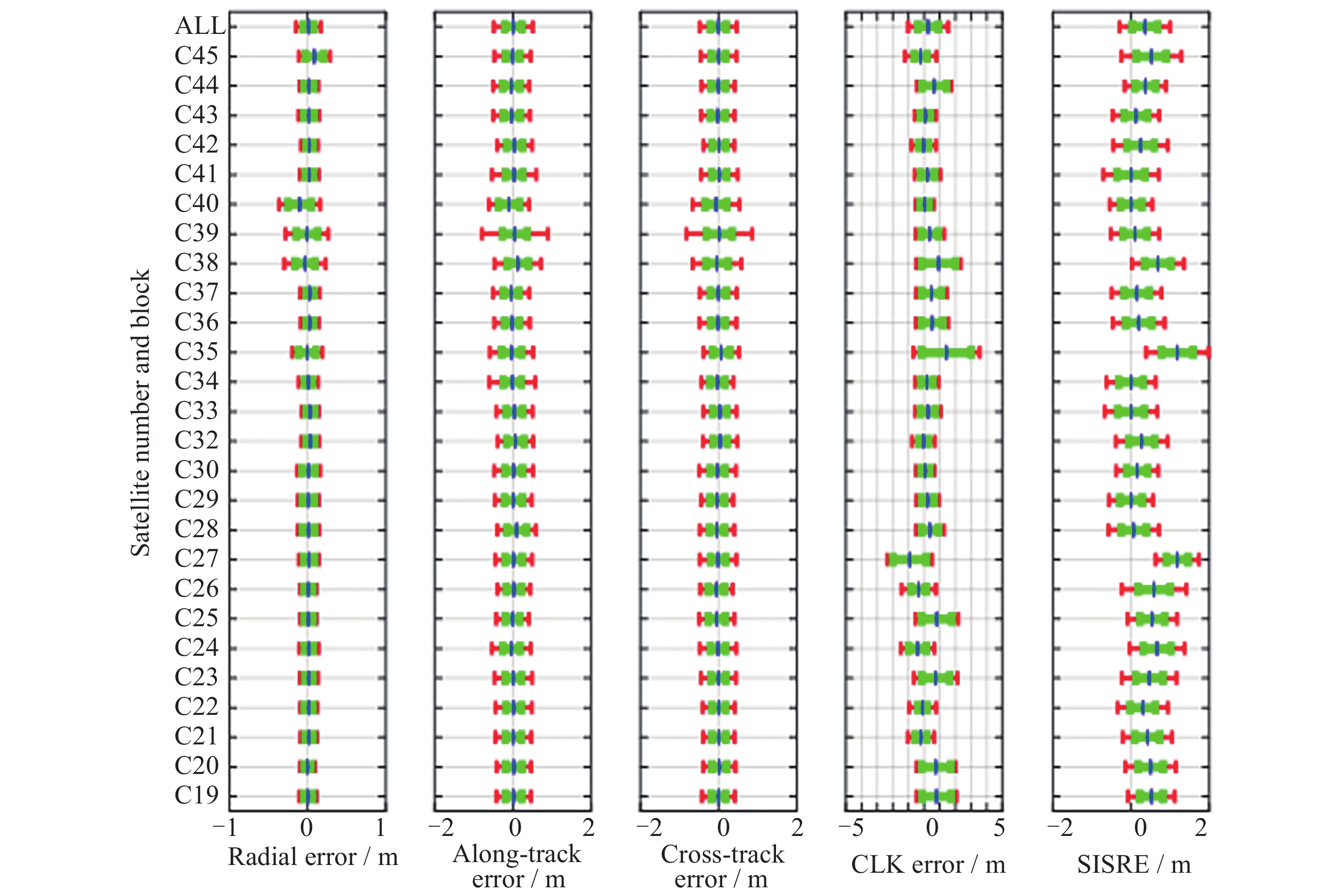
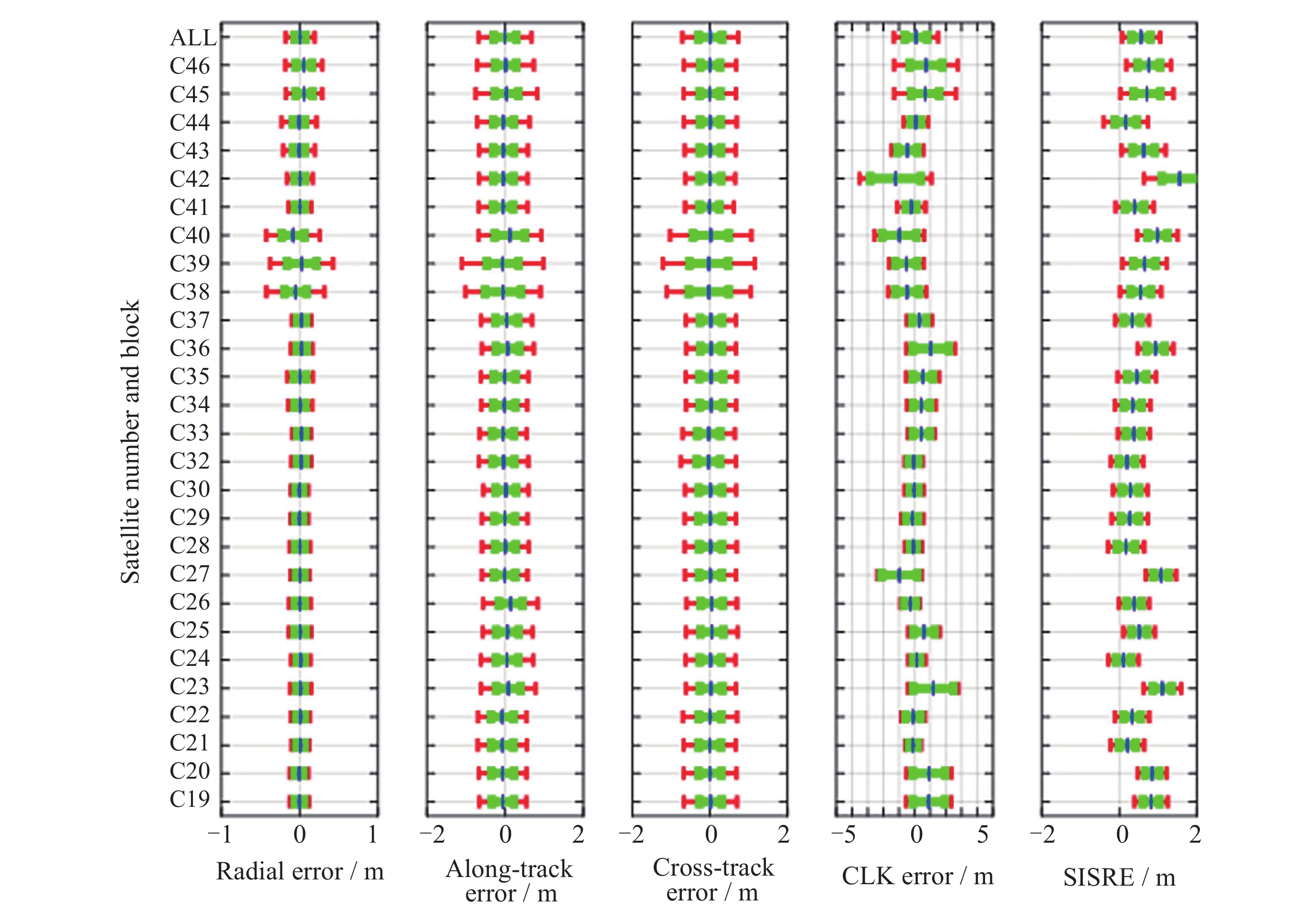
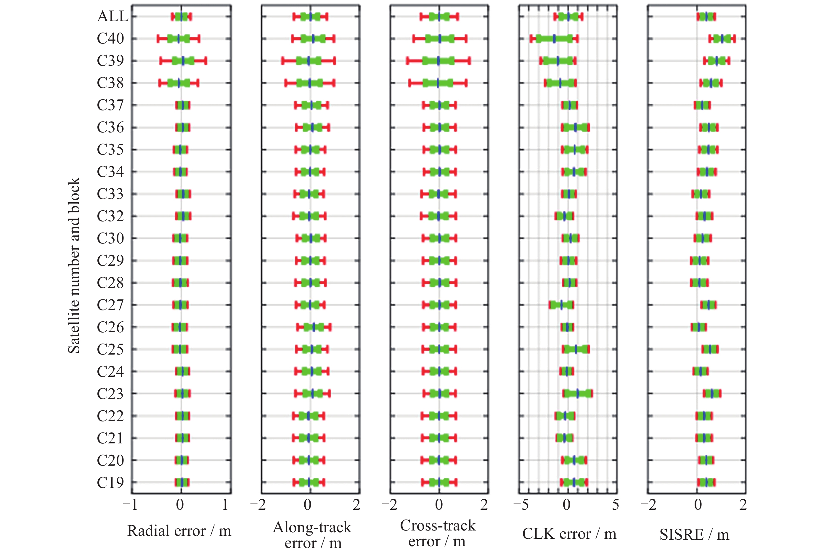
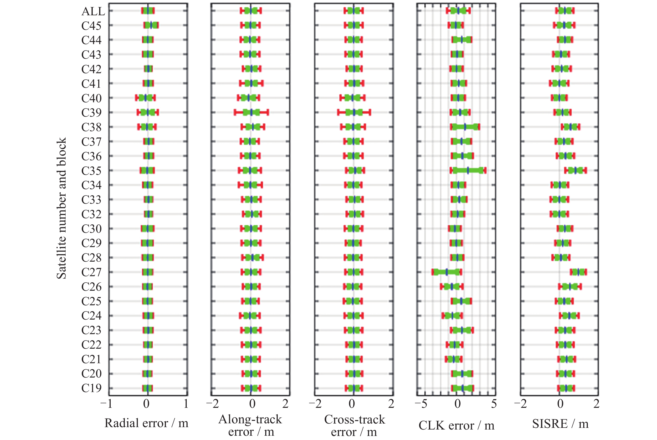
Research on the Performance of Beidou-3 Broadcast Ephemeris and Ionospheric Model from 2020 to 2025
HAO Xinyu, HE Qianqian, YAN Bo, LIU Lei
2026, 46(1): 61-75. doi: 10.11728/cjss2026.01.2025-0101
Abstract:
The BeiDou Navigation Satellite System (BDS-3) officially began providing global services on 31 July 2020. As the core component of satellite navigation systems, the space segment’s service capability determines the overall system performance. This paper first introduces calculation and analysis methods for broadcast orbit errors, broadcast clock errors, Signal-in-space range error and broadcast ionospheric errors. Then, based on the final products of German Geosciences Research Centre (GFZ) and International Global Navigation Satellite System Monitoring and Assessment System (iGMAS), it conducts an evaluation of the changes in broadcast ephemeris accuracy and ionospheric model precision throughout a complete cycle from 2020 to 2025. Research shows that the BDS-3 broadcast orbit error shows a clear dependence on satellite type, with MEO satellites outperforming IGSO satellites. Compared with GFZ products, the 95% RMS of the radial, along-track and cross-track error falls from 0.104, 0.482, 0.589 m respectively in 2020 to 0.080, 0.351, 0.364 m respectively in 2025; and compared with iGMAS products, these data fall from 0.086, 0.386, 0.461 m respectively in 2020 to 0.073 m, 0.341 m, 0.350 m in 2025. Regarding broadcast clock error, based on GFZ products, the 95% RMS improves from 0.705 m in 2020 to 0.540 m in 2025; and based on iGMAS products, the 95% RMS in 2020 is 0.811 m and 0.640 m in 2025. The SISRE of MEO satellites is generally smaller than that of IGSO satellites, and the statistical accuracies of 95% RMS of SISRE in 2020 based on GFZ and iGMAS products reaches 0.705 m and 0.817 m, and in 2025 reaches 0.549 m and 0.645 m, respectively. In terms of ionospheric model errors, throughout the evaluation period, the Klobuchar model exhibited a relatively broad distribution range of VTEC values. The BDGIM model demonstrated a more concentrated frequency distribution in the low VTEC intervals, while the Klobuchar model showed a relatively dispersed distribution in the high VTEC intervals. Compared with CODE and IGMAS ionospheric products, during the solar minimum period (2020), the BDGIM model achieved average VTEC RMS values of 3.193, 6.240, 1.570 TECU and 3.176, 6.790, 1.480 TECU, respectively, while the Klobuchar model yielded 7.359, 35.440, 4.350 TECU and 7.367, 35.930, 4.140 TECU, respectively. During the solar maximum period (2025), the average VTEC RMS values increased to 11.481 TECU and 10.493 TECU, 22.211 TECU and 21.802 TECU, respectively. Based on CODE products as reference, the maximum and minimum VTEC RMS values for the Klobuchar model and BDGIM model were 34.500, 10.400 TECU and 35.330, 6.640 TECU, respectively. The corresponding data referenced against IGMAS products reached 33.810, 10.000 TECU and 35.950, 5.890 TECU, respectively. And the assessment results can provide support for BDS performance optimization.
Error Analysis of Thermosphere Atmospheric Density for HASDM Method Based on SWARM-C Satellite Data
WU Yao, CHEN Junyu
2026, 46(1): 76-85. doi: 10.11728/cjss2026.01.2025-0012
Abstract:
Accurate thermosphere density modeling is a prerequisite for reliable orbit prediction of satellites and space debris, particularly under the growing demands of modern space traffic management in low Earth orbit. This study systematically evaluates the performance of the High Accuracy Satellite Drag Model (HASDM) using thermosphere density data retrieved from SWARM-C satellite accelerometer measurements spanning the period 2014-2019. The analysis investigates model bias and variability in response to different solar and geomagnetic activity levels, as well as latitude and local time dependencies. Results indicate that solar activity exerts a marked influence on model performance: during moderate to high solar activity years, HASDM exhibits a mean bias of approximately 12.5% with a standard deviation near 0.2, whereas under low solar activity conditions, the bias increases to 18.7% and the standard deviation rises to 0.4. During geomagnetic disturbances, the model maintains an average bias about 17%, though with an elevated standard deviation, particularly during the main phase of storms. In terms of spatial distribution, polar regions demonstrate the lowest bias (5%~10%), with relatively larger variability in the southern hemisphere; conversely, equatorial regions present the highest biases, ranging between 20% and 30%. The diurnal pattern further reveals peak modeling errors during 03:00-06:00 LST and 18:00-24:00 LST, highlighting limitations in representing nighttime density variations. Additionally, during geomagnetic storms, HASDM tends to overestimate density in the initial phase, displays significant fluctuations in the main phase, and gradually stabilizes during recovery. These findings highlight systematic deficiencies in existing empirical parameterizations and suggest the necessity of incorporating enhanced solar-geophysical proxies and regionally adaptive corrections.
Validation of the Long-term (1993-2023) Reanalysis of Total Ozone Column and Their Trends at Zhongshan Station in Antarctica
ZHENG Guanghui, JU Tianzhen, DING Minghu, BIAN Lingen, ZHENG Xiangdong
2026, 46(1): 86-96. doi: 10.11728/cjss2026.01.2025-0009
Abstract:
Based on the Brewer ozone spectrophotometer long-term (1993-2023) observations at Zhongshan Station, Antarctica, the atmospheric Total Ozone Column (TOC) of the MERRA2 and ERA5 reanalysis are compared, evaluated, and their trends are analyzed. The results show that the reanalysis is generally in good agreement with the ground-based data in the context of occurrence of the ozone hole and the TOC seasonality. The TOC bias (ΔΩ) on the daily mean scale is –2.0±9.6 DU and 3.2±7.8 DU for MERRA2 and ERA, respectively. Both the probability distributions of the reanalysis ΔΩ exhibit normal random processes and their large variations occurred at the end of March and during the ozone hole period. The reanalysis data were divided into two periods, 1993-2004 and 2005-2023, based on the changes of satellites to which the reanalysis data were assimilated, but the ΔΩ values (including ERA5) during the ozone hole increases with decreasing of the TOC in the both periods, and the ΔR values for MERRA2/ERA5 were 6.9%±4.6%/4.6%±2.0% and –0.4%~2.3%/6.4%±3.1%, respectively. The ΔR of MERRA2 and ERA5 show an increasing trend with the Solar Zenith Angle (SZA) during 1993-2004, with each magnitude of 3% and 2%, while the opposite trend is observed from 2005 to 2023, with magnitudes of –2% and 2% for MERRA2 and ERA5, respectively. The quality of reanalysis TOC data from 2005 to 2023 is superior to that from 1993 to 2004. Both the reanalysis TOC data validated by Brewer show their consistent recovery trends of TOC, and the linearly fitted recovery rate of ERA5 is 1.3 DU per decade. The study suggests that raw reanalysis TOC data should be used with much caution before evaluating the long-term trends of the ozone layer, and the data from the ground-based observations, although the number of the data is much less than that of reanalysis outputs due to seasonal SZA or weather conditions, is critical for the reanalysis TOC validation and conclusions of the TOC trend.
Space Earth Science
Doppler Spectrum Analysis of Ground Echoes from Spaceborne Doppler Scatterometer
CHEN Shaohan, DONG Xiaolong, ZHU Di, ZHANG Jingyu
2026, 46(1): 97-109. doi: 10.11728/cjss2026.01.2024-0182
Abstract:
Sea surface current fields are important oceanic and climatic variables. Due to its capability for global coverage and direct observation of sub-mesoscale sea surface current fields, the Doppler scatterometer has become a frontier in ocean remote sensing technology research. The calibration and quantitative measurement of the Doppler scatterometer are the foundations and prerequisites for current field observations, as well as a critical core issue that needs to be addressed. This paper develops a ground-scatter-echo simulation model and uses it to simulate and analyze the Doppler spectra of natural extended targets that could potentially serve for Doppler scatterometer calibration. First, the variation characteristics of the Doppler spectrum were compared with different platform velocities, incidence angles, and azimuth angles. The results indicate that platform motion speed is the primary factor affecting Doppler spectrum characteristics, while variations in incident and azimuth angles also have significant impacts. Then, the Doppler spectral characteristics of ground extended targets were analyzed with different terrain-undulation conditions, namely varying height variation and central height. Simulation results indicate that targets with larger height variation exhibit greater Doppler spectral frequency shifts, whereas changes in central height have little effect on the Doppler spectral characteristics. Therefore, in the selection of calibration targets, relatively flat extended targets should be chosen, while the absolute elevation of the target is not a critical factor. Finally, an analysis of the ground echo Doppler frequency shift was conducted and validated using the DEM model. The findings of this study will provide support for further research on Doppler scatterometer calibration.
Key Performance Test Methods for Digital Subsystem of L-band One-dimensional Synthetic Aperture Radiometer for Ocean Salinity Satellite
SHI Yuelun, TANG Yueying, HAN Donghao
2026, 46(1): 110-120. doi: 10.11728/cjss2026.01.2025-0014
Abstract:
The Microwave Imager Combined Active and Passive (MICAP), the first ocean salinity detection satellite in China, realizes the global scale measurement of key geophysical elements such as ocean salinity and soil moisture through multi-factor fusion inversion. The high-sensitivity L-band one-dimensional Synthetic Aperture Radiometer (SAR), serving as the primary detector for MICAP, features a digitally implemented subsystem with a distributed architecture that constitutes the core module of the radiometer’s receiving chain. The subsystem’s key performance indicators directly affect the measurement accuracy of both the radiometer and MICAP in detecting ocean salinity, thus the mission imposes stringent performance requirements. This study addresses the high-precision performance testing needs of the distributed digital subsystem, focusing on challenges such as synchronized multi-node data acquisition under a distributed framework and separation of hardware-software coupling performance. The testing method employs multi-device synchronous triggering and the Integrated Logic Analyzer (ILA) tool embedded in the FPGA of front-end data acquisition units to achieve synchronous capture of original AD sampling data from 24 channels across multiple individual units. This solution resolves the absence of original data aggregation points among multiple front-end data acquisition units in the distributed architecture. Furthermore, the study proposes a bidirectional verification framework for both hardware and system-level performance. The hardware performance is tested by analyzing raw acquired data, while the integrated hardware-software performance is evaluated by processing the end-to-end scientific data packets. This methodology achieves decoupled testing of the hardware and software performance of the distributed digital subsystem. The actual test results, including amplitude consistency ≤0.4 dB, phase consistency ≤1º, and correlation bias ≤–38 dB, meet the mission's specified requirements. The research results have been applied to the MICAP engineering development, providing critical technical support for the performance verification and optimization of the distributed digital subsystem of ocean salinity satellite synthetic aperture radiometer.
Microgravity and Space Materials Science
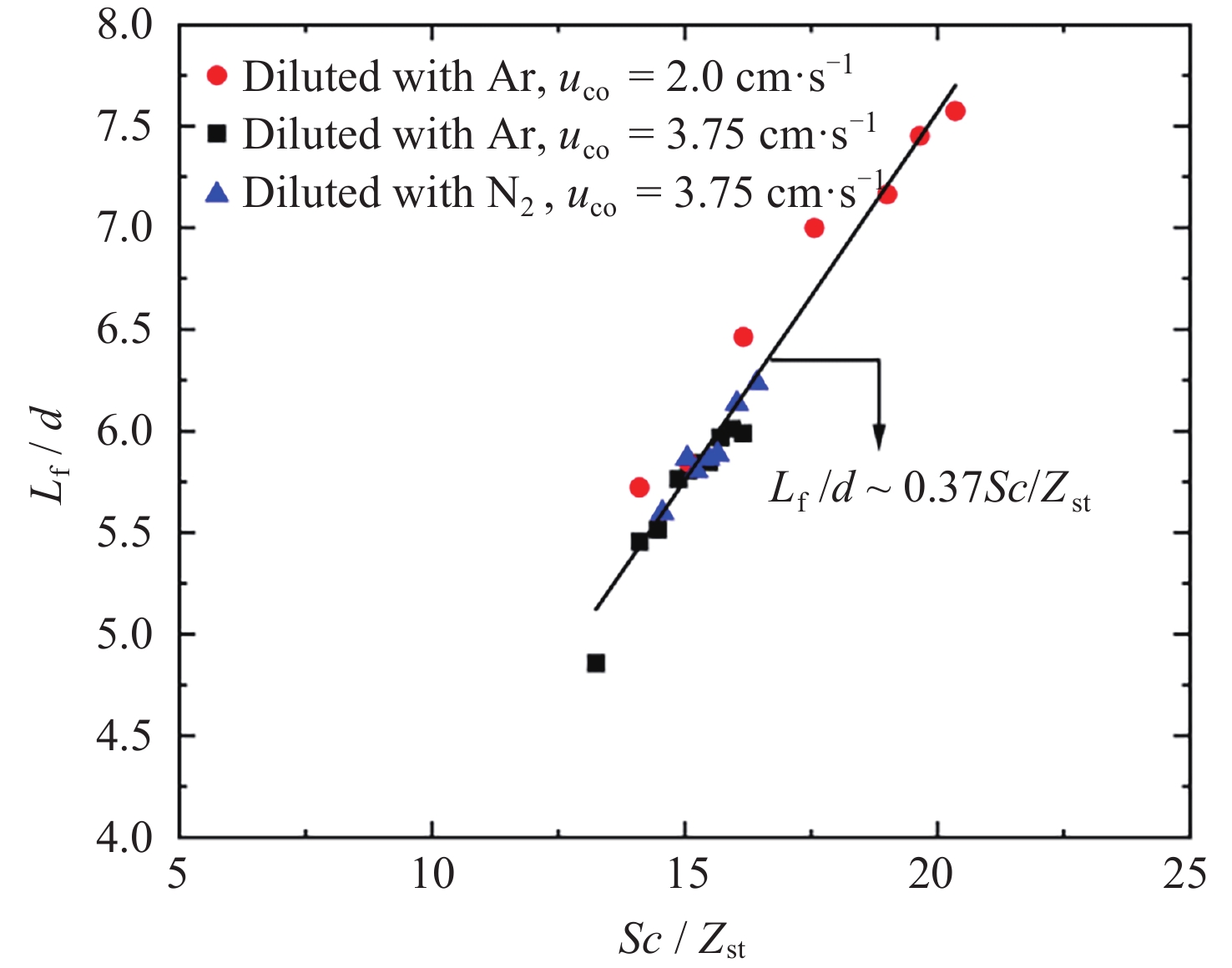
Shape and Sooting Characteristics of Methane Laminar-jet Diffusion Flames in Microgravity
ZHU Feng, LI Dan, WANG Shuangfeng, YI Hong
2026, 46(1): 121-130. doi: 10.11728/cjss2026.01.2025-0166
Abstract:
Geometric morphology and soot characteristics are fundamental properties of hydrocarbon fuel diffusion flames. Investigating laminar diffusion flame behavior under microgravity conditions provides a crucial approach for elucidating the physical and chemical mechanisms of diffusion combustion and for establishing turbulent diffusion combustion models. On-orbit microgravity experiments were conducted on coaxial co-flow methane laminar jet diffusion flames using the combustion science experiment cabinet aboard the Chinese Space Station. The study focused on analyzing the influence of co-flowing gases on morphological characteristics and soot properties of microgravity flames. Experiments were conducted under ambient temperature and pressure conditions. The co-flowing gases comprised nitrogen-oxygen mixtures with varying oxygen concentrations and air diluted with different ratios of N2 and Ar. The ratio of entrainment velocity to jet velocity was maintained below 0.5, with methane flow rates generating both far-field and near-field jet flames. Results indicate that a simplified model based on jet flow field similarity theory can effectively predict the shape of microgravity flames in the far-field region of the jet. Co-flow composition affects the flame shape by altering the combustion stoichiometry. Near-field flame length is independent of the co-flowing velocity but inversely proportional to the stoichiometric mixture fraction Zst, while the maximum flame diameter is proportional to the square root of the inverse of Zst. When diluting the co-flowing air with an inert gas, the region dominated by soot formation in the jet diffusion flame decreases, while the region dominated by soot oxidation increases. As dilution increases, the soot content within the flame decreases. The effects of dilution and thermal effects on soot formation are characterized by the volume fraction of the inert gas and the flame temperature, respectively. Diffusion flames in microgravity provide an ideal research subject for understanding fundamental combustion processes and mechanisms. The findings of this study offer foundational data for elucidating basic combustion phenomena and advancing combustion theory, holding significant importance.
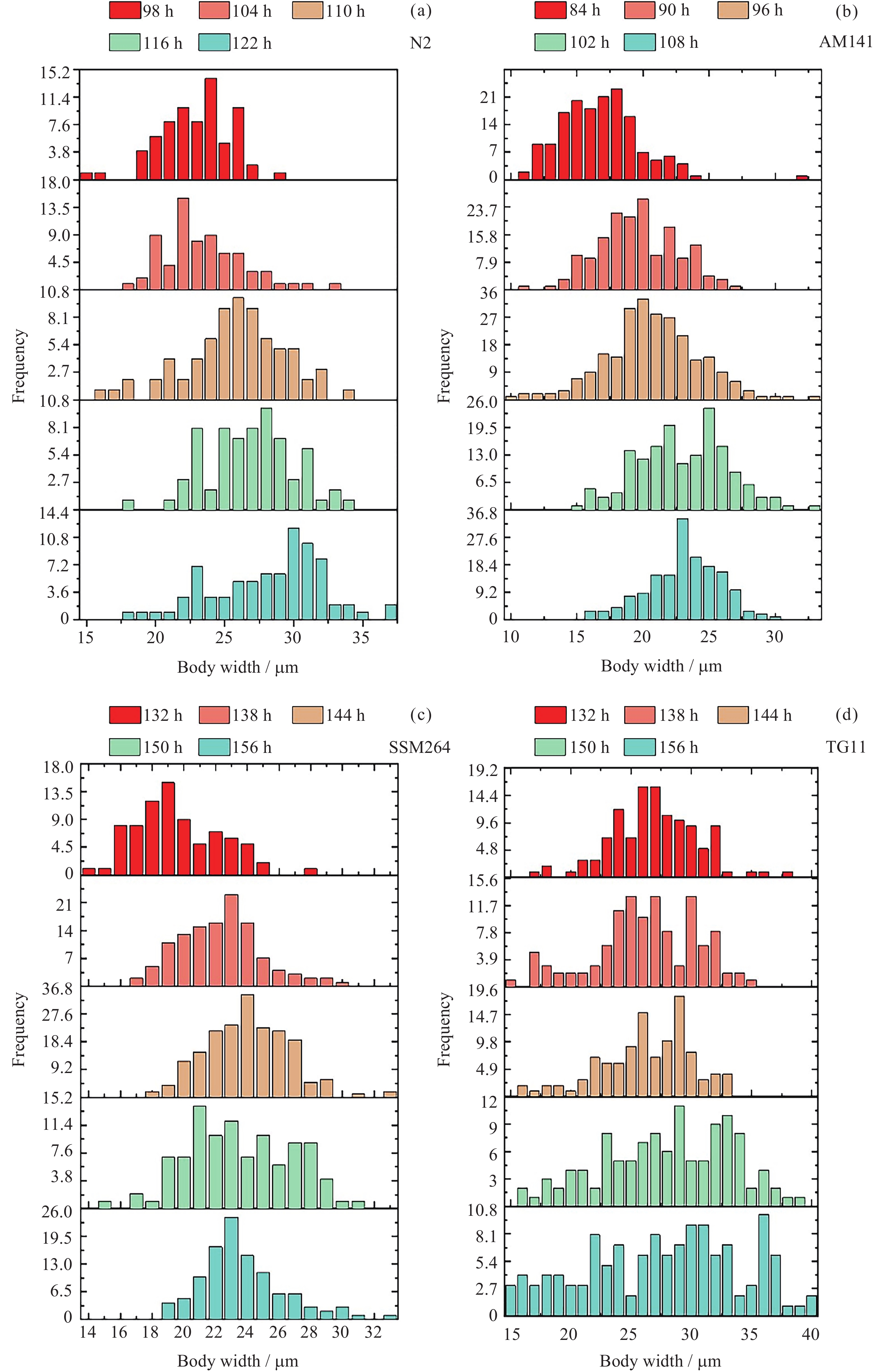
Developing Standardized Protocol for the Preparation of Caenorhabditis elegans Samples Suitable for Microfluidic Chip Loading
YUAN Shuqi, LIANG Zheng, CHEN Yuqing, LIU Yuanyuan, YANG Qianqian, CHANG Wenbo, ZHONG Runtao, WANG Wei, SUN Yeqing
2026, 46(1): 131-141. doi: 10.11728/cjss2026.01.2025-0008
Abstract:
As space biology experiments transition from short-term post-flight observations to long-term in-orbit monitoring, particularly with the application of the extravehicular radiation exposure platform on the Chinese Space Station, understanding the long-term biological effects of space radiation has emerged as an urgent research direction in space life sciences. Caenorhabditis elegans (C. elegans), which shares 60%~80% of homologous genes with humans, serves as a model organism for studying radiation effects in spaceflight experiments, providing essential insights for assessing and mitigating radiation risks in deep-space exploration. To enable long-term analysis of C. elegans development both inside and outside the spacecraft, a microfluidic chip-based liquid culture system can be utilized for single-individual worm loading and observation. Microfluidic chips regulate the number of nematodes entering the culture chamber by controlling the inner diameter of the channels. Therefore, the preparation and loading of chip samples impose precise requirements on the body width of nematodes, which is directly related to their developmental stage. To clarify the developmental requirements and loading protocols for nematode samples in microfluidic chips, this study measured the body width of wild-type (N2), DNA damage repair proteins (RAD-51, CEP-1), and muscle motility proteins (UNC-54) fluorescent strains of nematodes during different population proliferation cycles and larval development using the heat-shock method. This approach determined the optimal proliferation duration and developmental period for different nematode strains, addressing the issue of insufficient sample synchronization during microfluidic chip loading. After preparation using the aforementioned protocol, four types of nematodes were loaded onto the nematode chip for the Shenzhou 16 mission. The body width of the samples ranged from 27.71 μm to 28.02 μm, which meets the chip loading requirement of 24 μm to 29 μm and ensures consistency in the individual states within the chip. This finding validates the feasibility of the preparation protocol. This study established an experimental workflow for nematode “proliferation-synchronization-body width control-chip loading”, and proposed “quality control” requirements for nematode cultivation and observation in liquid culture systems aboard space stations.
Space Exploration Technology
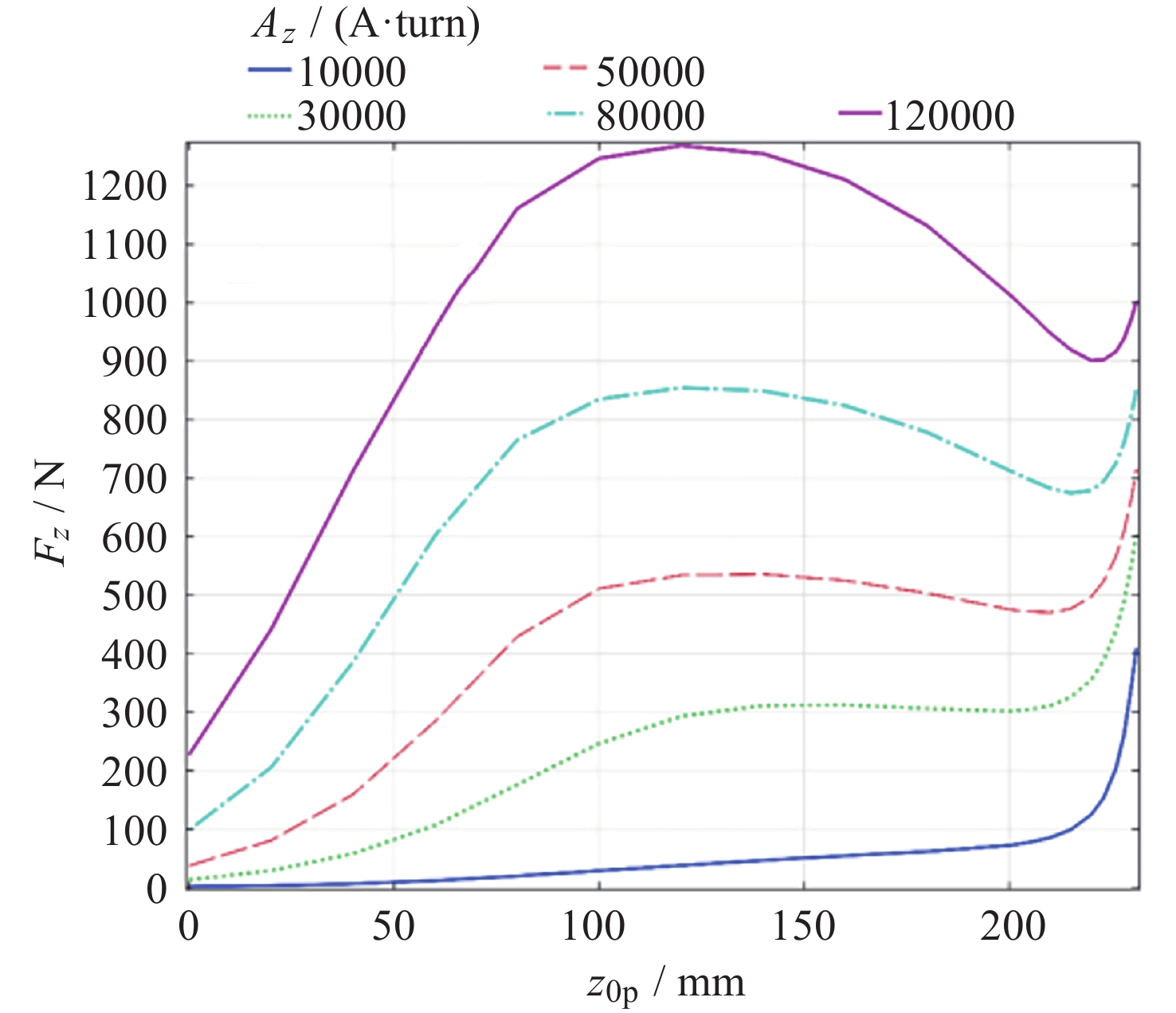
On-orbit Identification and Compensation for Deformation Errors of Two-demensional Adjusment Solar Observation System
WANG Hao, XU Haiyu, WANG Tianye, BIAN Zhiqiang, YAN Kui, ZHANG Lichang
2026, 46(1): 142-149. doi: 10.11728/cjss2026.01.2025-0016
Abstract:
Aiming at the problem of optical axis pointing deviation caused by the internal deformation errors of the satellite’s solar observation system with two-dimensional adjustment, an on-orbit identification and compensation method for the deformation errors is proposed. Firstly, the mathematical modeling for the light path transfer process of the solar observation system is established. Secondly, the on-orbit identification and compensation method for the deformation error parameters in the mathematical model is given. Finally, the identification and compensation methods are simulated by mathematical simulation. The compensation effect is evaluated with the optical axis pointing accuracy as the evaluation standard. The simulation results show that the pointing accuracy of the solar observation payload’s optical axis is improved by two orders of magnitude before and after the on-orbit compensation for the deformation error, which verifies the effectiveness of the proposed method. The results can be used as a reference for other payloads with a two-dimensional adjustment mechanism.
Video Super-resolution Method for Spacecraft Approaching and Detecting Asteroids
CHEN Yuhan, CHEN Yu, DENG Li, CHEN Shi
2026, 46(1): 150-162. doi: 10.11728/cjss2026.01.2025-0002
Abstract:
In the imaging process of approach detection, dynamic image sequences often have problems such as image blur and insufficient resolution due to platform movement and jitter. This paper studies the super-resolution of image sequences in the process of approach detection and proposes a video super-resolution method based on BasicVSR++. By introducing spatial and channel attention mechanisms to enhance the model’s ability to extract detail features, combined with shared projection weights, multi-group mechanisms and sampling point modulation, the effect of the alignment module is improved. While improving the network feature extraction capability, it makes up for the shortcomings of regular convolution in long-distance dependency and adaptive spatial aggregation. At the same time, downsampling is combined with a low-pass filter to reduce the high-frequency components of the image, which improves the robustness of the model to slight image jitter. In addition, a new upsampling module is introduced to combine local and global features, generate an adaptive upsampling kernel to expand the receptive field, and better restore the global structure and reconstruct details. The simulation experimental results show that the proposed method improves the Peak Signal-to-Noise Ratio (PSNR) and Structural Similarity (SSIM) indicators by 2.2% and 2.1% respectively compared with the original method, which proves the effectiveness of the method proposed in this paper in improving the quality super-resolution reconstruction of the image sequence in close proximity.
Current Status and Development Trend of Frequency Resource Utilization in Cislunar Space
LI Zhen, YAO Xiujuan, WANG Jing, GAO Xiang, LI Xue, MA Yuanhao, SUN Yunlong
2026, 46(1): 163-174. doi: 10.11728/cjss2026.01.2025-0018
Abstract:
Frequency resources, as non-renewable strategic assets, play a vital role in supporting aerospace industry development. With lunar exploration and resource utilization emerging as a global priority, demand for cislunar frequency resources has evolved significantly. Originally serving limited exploratory missions and space research, these resources now face growing demands from large-scale projects including space infrastructure construction, in-situ resource extraction, and sustained manned/unmanned lunar operations. However, current international regulations severely constrain the availability of frequency resources for extensive lunar development, resulting in an increasingly acute supply-demand imbalance. Systematic analysis of space networks (frequency application data, including advance publication information, notification information, etc.) is conducted for the planning and on-orbit cislunar exploration missions, and a correlation between space networks and cislunar exploration missions is established. It is found that far more frequency resources are declared by China and the United States than by other countries, while declared assignments concentrate within S-band and X-band ranges. By studying the conformity of the declared frequency bands with the Space Frequency Coordination Group (SFCG) recommendation for lunar region frequency allocation, we find that more than 96% of the space networks listed in this paper contain at least one SFCG-recommended assignment, and the declared link types (such as earth-lunar orbit link, lunar surface-lunar orbit link, etc.) are also included in the SFCG recommendation. Based on calculations conducted on the self-developed frequency compatibility simulation platform, the quantitative interference analysis of typical lunar missions is carried out. The simulation result reflects that the co-band interference of the lunar orbit to the lunar surface link at the south pole of the moon is serious, and it is difficult to avoid the interference through spatial isolation. Based on the current space networks of cislunar frequency resources and quantitative simulation results, the follow-up suggestions for utilization of frequency resources in the fields of cislunar exploration, development and utilization are proposed, which provide a reference for the standardized and orderly implementation of future missions.
Optimization and Analysis of NRHO Two-impulsive Phasing Trajectory in Cislunar Space
LI Shaofeng, WANG Youliang, YU Xizheng, LI Mingtao
2026, 46(1): 175-188. doi: 10.11728/cjss2026.01.2025-0013
Abstract:
During the construction and operation of the lunar gateway station under the U.S. Artemis program, numerous cargo and crew rendezvous and docking missions will be executed in the Near-Rectilinear Halo Orbit (NRHO). To address the phasing trajectory optimization problem in NRHO, a method based on the Circular Restricted Three-Body Problem (CRTBP) model is adopted. Initially, the transfer time is traversed using a trust-region algorithm. This step is critical to determining the transfer time that minimizes fuel consumption. Following the exploration of transfer times, a nonlinear optimization algorithm is applied to locally correct position errors along the trajectory. This local optimization fine-tunes the spacecraft’s path, ensuring precise alignment during the rendezvous. Finally, the nonlinear equations are solved iteratively to reduce the velocity increment required for the maneuver. This reduction in velocity increment is key to achieving low-fuel consumption during the NRHO phasing process. In addressing the phasing cost issue, this method is further utilized to analyze various scenarios on the NRHO, taking into account different transfer times and phase relationships. The analysis demonstrates that the algorithm boasts high computational efficiency, reducing computation time by 53.2% compared to a genetic algorithm. It is also observed that the longer the transfer time, indicating an increase in the number of transfer orbit revolutions, the smaller the velocity increment consumed during the maneuver becomes. Additionally, when the target spacecraft exhibits a phase lag, opting for a phasing maneuver along the outer loop of the NRHO results in fuel savings, whereas if the target spacecraft’s phase is advanced, choosing the inner loop proves to be more fuel-efficient. Finally, the study notes that when the tracking spacecraft departs from the perilune, the consumed velocity increment is comparatively lower. This approach, therefore, provides an effective and efficient solution for optimizing NRHO phasing, ensuring reliable rendezvous operations with reduced fuel consumption and enhanced computational performance.
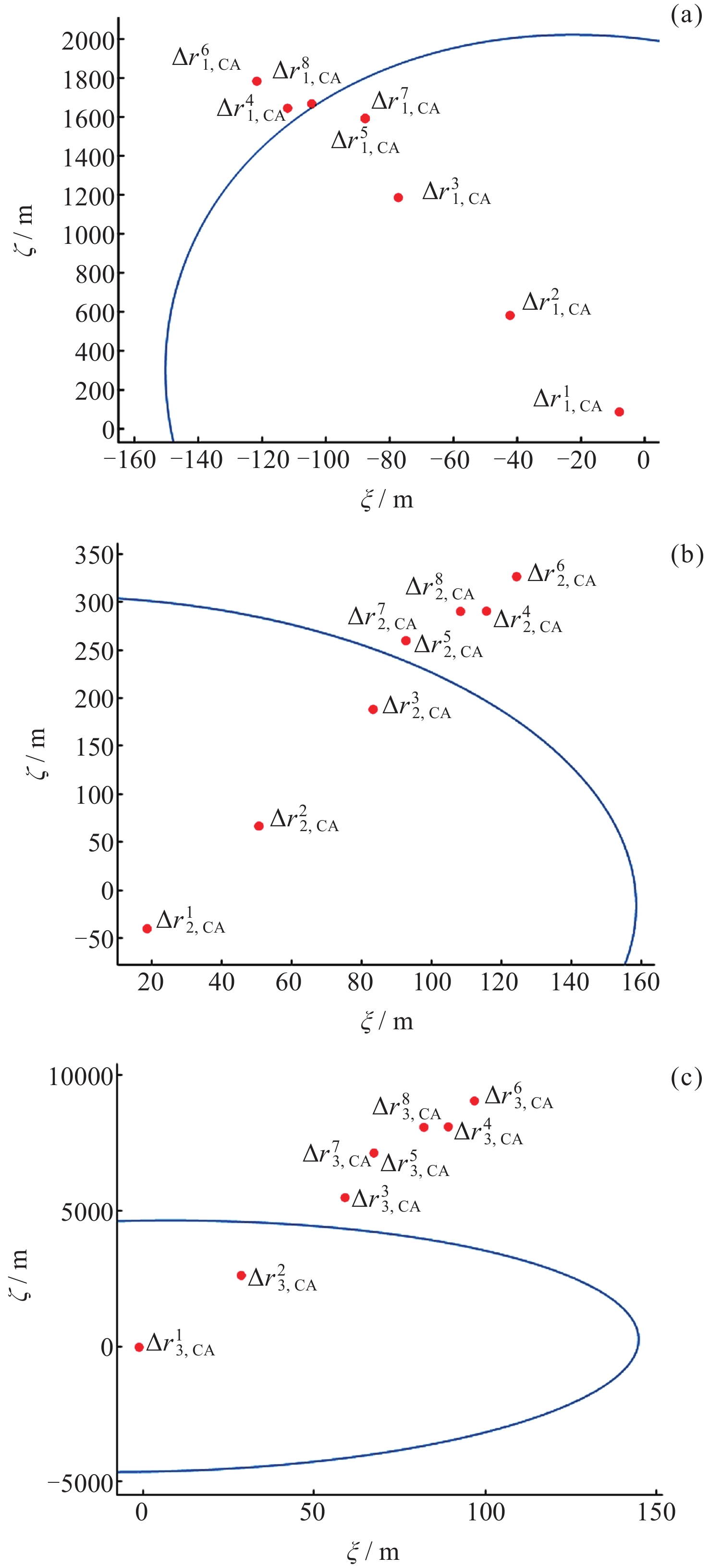
Muti-object Collision Avoidance Method Based on Sequential Convex Optimization
ZHOU Jingbo, LI Kehang
2026, 46(1): 189-197. doi: 10.11728/cjss2026.01.2025-0048
Abstract:
As the number of spacecraft and space debris in Near-Earth Orbit (NEO) increases, the number of encounters between spacecraft and space debris continues to rise. It is imperative that spacecraft are equipped with the capacity to evade multiple collisions with space debris, as they may face such threats concurrently. A multi-collision avoidance method based on sequential convex optimization, which is designed to achieve short-term rendezvous of multiple space debris objects while considering the constraints of spacecraft thrust and collision probability, has been proposed. First, the continuous thrust control problem is transformed into a planning problem for impulse thrust. Then the relative dynamics and constraints are convexified to solve the planning problem using the sequential convex optimization method. The proposed method has been demonstrated to be effective in reducing the risk of spacecraft collision with space debris in the avoidance problem for multiple targets. It can also carry out long-time avoidance maneuver planning for low-thrust spacecraft and ensure lower fuel consumption. Furthermore, the solution to the sequence convex optimization problem has been shown to have a fast solution speed, making it suitable for autonomous computation.
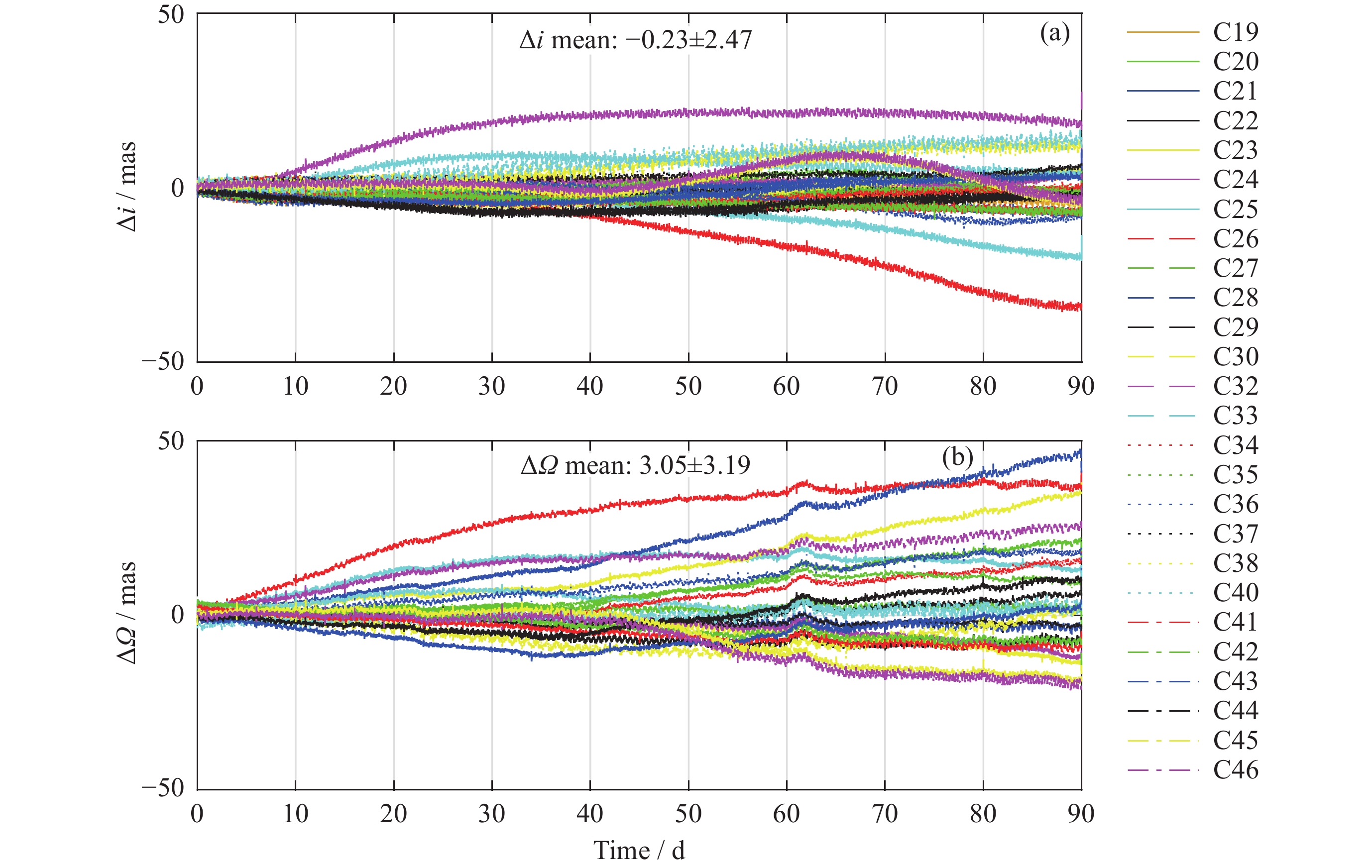
New Method and Accuracy Analysis for Medium and Long-term Orbit Prediction of BDS-3 Satellites
HUANG Jin, CHEN Yanling, LI Liang, ZHOU Shanshi, HUANG Yong, HU Xiaogong
2026, 46(1): 198-210. doi: 10.11728/cjss2026.01.2025-0020
Abstract:
Long-term orbit prediction serves as an effective method to suppress the overall rotation of the inertial frame in autonomous navigation of satellite navigation systems, and the main factor influencing the accuracy of long-term orbit prediction is the uncertainty associated with the solar radiation pressure perturbation model. This paper proposes a method of modeling and updating the ECOM-5 solar radiation pressure model parameters for long-term orbit prediction, and evaluates its performance by fully utilizing the correlation between the solar radiation pressure coefficient and the solar altitude angle. Taking 24 Medium Earth Orbit (MEO) satellites and 2 Inclined Geosynchronous Orbit (IGSO) satellites of the Beidou-3 Global Navigation Satellite System (BDS-3) as examples, 18 groups of 90-day orbits were predicted from 1 January 2022 to 1 June 2023. Then the precise ephemeris of the Center for Orbit Determination in Europe (CODE) was used as the reference orbit to evaluate the performance of long-term orbit prediction. The experimental results indicate that when adopting the new orbit prediction method proposed in this paper for 90-day orbit prediction of navigation satellites, for MEO satellites, the average Root Mean Square (RMS) of the three-dimensional position error on the 30th, 60th, and 90th day is approximately 180, 650, 1400 m, respectively, and that of the average URE RMS of the orbit is 18.79, 61.43, 124.00 m, respectively. The RMS mean values of the orbital inclination angle error $\Delta i $ are 6.07, 9.76, 12.38 mas, respectively, and those of the right ascension of the ascending node error $\Delta \varOmega $ are 6.47, 11.24, 14.88 mas, respectively. For IGSO satellites, the average RMS of the three-dimensional position error on the 30th, 60th, and 90th day is approximately 260, 1000, 2200 m, respectively, while the prediction errors of i and Ω are comparable to those of MEO satellites. Therefore, it can be concluded that the method in this paper exhibits high accuracy in long-term orbital predicting positions and orbital orientation parameters i and Ω, which is expected to provide essential support for mitigating the overall rotation of autonomous navigation of navigation satellite constellations.
Regional GNSS Elevation Anomaly Fitting Method Based on IHHO-LSSVM
HE Guanghuan, LI Jiang, REN Chao, TANG Shihua, SHEN Yun, LIU Yintao, ZHANG Yan
2026, 46(1): 211-220. doi: 10.11728/cjss2026.01.2024-0180
Abstract:
In order to effectively address the challenge of obtaining high-precision elevation outliers in complex geographical areas, this paper proposes an innovative elevation anomaly fitting method based on IHHO-LSSVM. The study begins with an improved Harris Hawk Optimization (HHO) algorithm through the implementation of nonlinear convergence factors, optimized jump distances, and adaptive weights. These improvements significantly enhance the algorithm’s ability to escape local optima and improve convergence efficiency, thereby providing a more robust optimization framework for subsequent model parameter tuning. Subsequently, the improved HHO algorithm is employed to determine more accurate regularization parameters and kernel functions for the Least Squares Support Vector Machine (LSSVM) elevation anomaly fitting model. This optimization process ensures that the LSSVM model achieves higher precision and better generalization capabilities in elevation anomaly fitting tasks. To thoroughly validate the adaptability and robustness of the proposed elevation anomaly combination model in complex terrains, extensive experiments were conducted using engineering case data from two distinct geographical regions: a bridge strip area and a karst surface area. The evaluation was based on the Root Mean Square Error (RMSE) of the elevation anomaly values as the primary metric, with additional consideration given to computational efficiency and model stability. The experimental results demonstrate that in both the bridge strip area and karst surface area, the IHHO-LSSVM method outperforms the conventional HHO-LSSVM and standard LSSVM methods in terms of external conformity accuracy, stability, and adaptability. Specifically, the IHHO-LSSVM method achieves remarkable accuracy levels of 0.0101 meters in the bridge strip area and 0.0125 meters in the karst surface area, representing significant improvements over traditional methods. Furthermore, the proposed method exhibits superior stability across different terrain types, with reduced variance in prediction errors. These findings not only highlight the superior performance of the proposed method but also provide valuable insights and a reliable reference for the establishment of GNSS elevation anomaly fitting models in various complex terrains. The study contributes to the field of geodetic surveying by offering a more precise and robust solution for elevation anomaly fitting, particularly in challenging geographical conditions.
Design of Automatic Changing Device for Multiple Star Points of Single Star Simulator
GE Shirui, SU Shi, HOU Xing’an, WANG Donglai, GUO Yuxi, LIU Jinsheng, FAN Yihong, FANG Chunshuai
2026, 46(1): 221-231. doi: 10.11728/cjss2026.01.2025-0003
Abstract:
In order to solve the problems of manually changing the star point plate when simulating different stellar targets with a single star simulator, low efficiency of calibration, poor consistency of the optical axis, etc. A single-star simulator multi-star point automatic replacement device is designed. Based on the working principle of off-axis reflective single star simulator, a rotating wheel type multi-star point automatic replacement device is proposed, according to the theory and design requirements of the stellar simulator to determine the size of the star point plate micro-aperture, to design the mounting and adjustment structure of the star point plate, to adjust the consistency of the star point micro-aperture with the optical axis of the optical system, and to carry out the finite element analysis and optimization of the star point disc with the goal of light weighting. Circularity, the sources of stray light transmission are analyzed and suppression measures are summarized, and a stray light cancellation structure is designed to reduce the impact on the magnitude simulation. The design of the electronic control system to achieve the automatic switching of the star point plate and the precision analysis of the error source of the influence. The results show that the single star point tensor angle error is better than 1.2'', and the optical axis consistency of the star point position is better than 10 μm, which meets the accuracy requirements of the single star tensor angle and the star point position of the single-star simulator when simulating different stellar targets, and improves the efficiency of the checking and simulation accuracy of the simulation of different stellar targets.
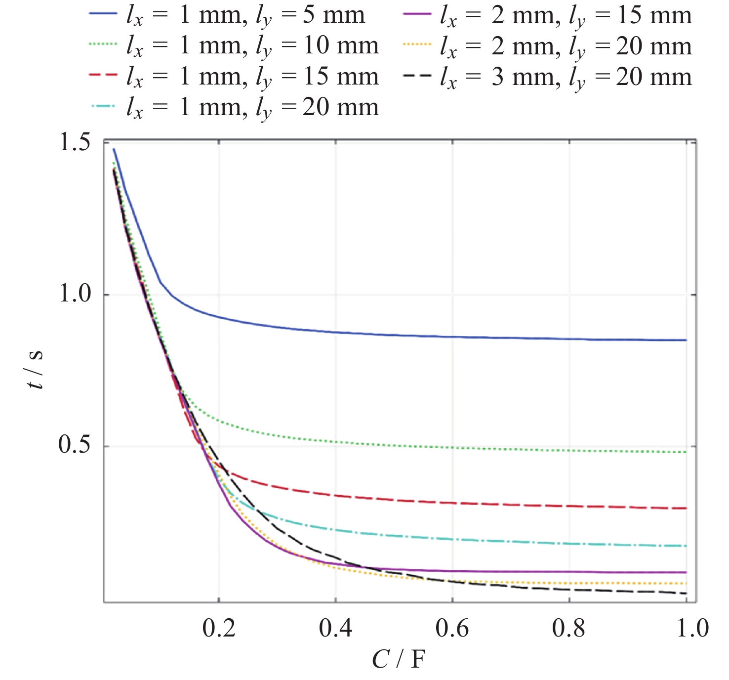
Electromagnetic Locking Device Design for Aerial Towed System Probe Docking
ZHAO Junjie, JIANG Yong, WU Fuzhang
2026, 46(1): 232-238. doi: 10.11728/cjss2026.01.2024-0196
Abstract:
The aerial towing system consists of a towing aircraft platform, a cable, and a towed body. It can perform tasks such as material transportation and load recovery, significantly expanding the scope of aerial operation space. During the connection process between the towed body and the towing aircraft platform, the towed body faces difficulties in connection due to the interference from the wake flow field of the towing aircraft platform and the influence of airflow on the flexible cable. Therefore, a detailed study on the docking method is required. The research object is the aerial towed system probe docking. An electromagnetic locking device is designed. The electromagnetic locking principle of rapid locking and emergency release is given. By establishing the finite element model considering the docking process, the response data of the electromagnetic docking mechanism is obtained considering the electromagnetic force as a variable. When the capacitor is used for power supply, the maximum electromagnetic force can reach more than 1000 N under the condition of 2 mm×15 mm wire gauge when the capacitor is above 0.5 F. This docking electromagnetic locking device in this paper provides a new idea for the air docking design.
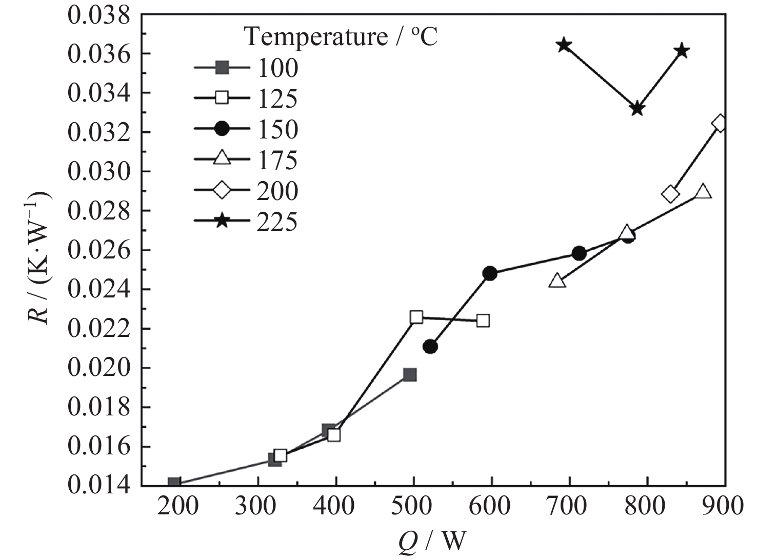
Experiments and Simulations on 3D Printed High Temperature Titanium Water Heat Pipe
WANG Huizhi, LU Shuaiting, GUO Yuandong, HUANG Jinyin, MIAO Jianyin, LIN Guiping
2026, 46(1): 239-246. doi: 10.11728/cjss2026.01.2025-0145
Abstract:
Future interstellar navigation will demand new energy. The thrust of spacecraft using chemical fuels is difficult to sustain, and a suitable launch window must be found for each launch in order to utilize the planet’s gravity for acceleration. Traditional solar panels are far from meeting the energy requirements for manned interstellar travel and must rely on the effective and stable supply of new energy power systems. The propulsion system of new energy powered spacecraft can carry a larger payload, enter planetary orbit and return to the ground in a more flexible and efficient manner, but also poses higher requirements for waste heat dissipation at high temperatures. Heat pipe technology is an important technical means to achieve efficient and long-distance heat transfer in medium and high temperature zones (100~300℃). The current radiator design increasingly relies on heat pipes. Titanium water heat pipes with high thermal conductivity at high temperatures can effectively transfer heat and raise the radiation temperature, thus minimize the area of the radiator. Experiments and simulations on the 3D printed titanium water heat pipe were conducted. Applying different heating powers at 100~225℃, the heat transfer capacity of the titanium water heat pipe was studied. The results show that the maximum heat transfer temperature difference of the titanium water heat pipe increases with the increase of heating power. The maximum heat transfer power of titanium water heat pipe at 200℃ is 893.9 W, and analysis shows that the maximum heat transfer power of titanium water heat pipes is greater than 893.9 W at 200~264℃. Based on experiments, simulations were conducted to obtain the variation of the equivalent heat transfer coefficient of titanium water heat pipes with temperature. The equivalent heat transfer coefficient at 250℃ is predicted to be 3650 W·m–2·K–1, with a heat transfer temperature difference of 29.22℃.
Science Data Papers
Standard Dataset of Lyman-Alpha Solar Flare Events
LU Lei, FENG Li, LI Hui
2026, 46(1): 247-253. doi: 10.11728/cjss2026.01.2025-0079
Abstract:
Solar flares are the most intense eruptive phenomena in the solar atmosphere, releasing large amounts of energy and producing electromagnetic radiation across various wavelengths. Research on solar flares is crucial for understanding solar activity, space weather forecasting, and protecting the Earth’s space environment. Based on the full-disk solar images in the Lyman-alpha waveband (121.6±7.5) nm collected by the Solar Disk Imager (SDI) carried by the China’s ASO-S satellite, this dataset systematically records solar flare events observed in the Lyman-alpha band throughout 2024 using an independently developed automatic solar flare identification and key parameter extraction algorithm. This algorithm effectively avoids interference from cosmic rays and particle storms, identifies flares of different intensity levels, and can separately identify and track multiple flares occurring simultaneously on the solar disk. The dataset includes key parameters such as flare start and end times, duration, location, and significance, and contains data products including flare identification process documentation, flare event lists, quick-view images of flares at peak moments, and movies of flare regions. This dataset provides important scientific data support for solar physics research, space weather forecasting, and related fields.
Standard Dataset of Ionospheric Equatorial Plasma Bubbles over Southern China Based on Airglow Observations
ZHONG Jia, ZOU Ziming, XU Jiyao, WU Kun, SUN Longchang, YUAN Wei, HU Xiaoyan
2026, 46(1): 254-264. doi: 10.11728/cjss2026.01.2025-0097
Abstract:
Airglow imaging observations, with their high spatiotemporal resolution and large-scale continuous monitoring capability, provide a crucial approach to studying the fine horizontal structures and evolutionary characteristics of ionospheric equatorial plasma bubbles. However, the current lack of high-quality, professionally annotated plasma bubble datasets severely restricts the application of supervised Artificial Intelligence (AI) algorithms in this field. To address this issue, this study constructs the first standardized dataset of ionospheric plasma bubbles based on airglow observations, including plasma bubble event data products and precise contour annotation data products. The dataset is derived from continuous observations over a full solar activity cycle (2012-2022) by a 630 nm band airglow imager at the Qujing Station in Yunnan, China. All raw data underwent standardized preprocessing, including image enhancement, azimuth correction, geometric distortion correction, and geographic coordinate projection. Expert teams then performed plasma bubble event identification and contour annotation. With a high temporal resolution of 3 minutes, the dataset systematically documents plasma bubble events under varying solar activity intensities, covering multiple typical morphologies such as shaped I- and Y-shaped structures. This dataset provides high-quality benchmark data for developing high-precision supervised AI algorithms, facilitating automated detection and morphological evolution research of ionospheric plasma bubbles based on airglow imaging.