留言板

尊敬的读者、作者、审稿人, 关于本刊的投稿、审稿、编辑和出版的任何问题, 您可以本页添加留言。我们将尽快给您答复。谢谢您的支持!

姓名
邮箱
手机号码
标题
留言内容
验证码

当期目录

2025年  第45卷  第5期

综述
数智太阳系概念及构建方案探索
关锋, 葛平, 刘双良, 马克, 姜亦宸, 李响, 徐艳丽, 邵艳利, 康焱, 刘继忠
2025, 45(5): 1149-1162. doi: 10.11728/cjss2025.05.2025-yg06
摘要:
人类对太阳系的探索逐渐向更强学科耦合度、更高任务复杂性、更广泛国际合作的新阶段转变, 以大数据、人工智能、大计算为典型特征的“人工智能+”正在重塑深空探测的实践模式. 本文创新性地提出数智太阳系概念与方案设想, 以交叉知识体系为内核, 以数字孪生设施为载体, 依托智能算法与工具实现赋能, 构建数智化协同生态与环境. 提出围绕交叉知识体系、全域数据工程、智能演化计算和协同创新平台四个专题的数智太阳系建设方案, 系统探讨其在科学研究、工程实施、科普宣传与国际合作的潜在应用场景, 为中国深空探测事业高质量发展提供新路径、新模式与新支撑, 推动深空科学研究范式和深空探测工程实施范式变革.
太阳高能粒子在行星际背景太阳风大尺度结构中的传播模拟进展
沈芳, 连婉怡, 陶新祎
2025, 45(5): 1163-1187. doi: 10.11728/cjss2025.05.2025-yg05
摘要:
太阳高能粒子事件(SEP)由太阳耀斑或日冕物质抛射(CME)驱动, 能够短时间内产生几 keV 至几 GeV 能量的粒子, 其传播特性受太阳风大尺度结构显著影响, 威胁航天活动, 是空间天气预报的重点. 本文分析采用多种背景太阳风模型结合聚焦传输方程对太阳高能粒子事件的模拟, 进行细致的参数化研究, 并结合观测数据模拟多个流相互作用区(SIR)相关的SEP事件. 研究发现, 磁聚焦效应是粒子通量增强的主要原因, 快太阳风下绝热冷却效应主导通量衰减阶段演化. 太阳风参数影响共转相互作用区 (CIR) 的宽度, 导致粒子传播时空分布差异, 引入垂直扩散可解释多卫星观测的通量剖面差异. 研究构建了大尺度太阳风调制SEP传播的理论框架, 未来需融合观测数据强化CME驱动激波模拟, 以提升粒子传输预测精度.
空间物理
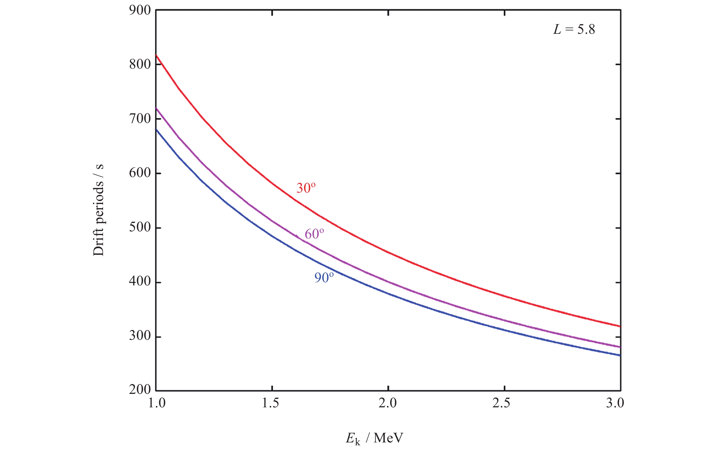
合声波引起的外辐射带相对论电子投掷角分布快速演化
岳佳旭, 赵晖, 杨昶, 张赛
2025, 45(5): 1188-1196. doi: 10.11728/cjss2025.05.2024-0187
摘要:
投掷角是带电粒子运动方向与背景磁场的夹角, 研究电子投掷角分布对于理解地球辐射带动力学演化具有重要意义. 本文利用范艾伦探针数据, 对2016年9月7日15:19-15:49 UT期间发生的一次外辐射带相对论电子投掷角分布演化事例进行了详细分析. 卫星在此期间运行于远地点附近, 轨道速度较慢, 空间位置变化很小, 基本保持在L≈5.8, MLT≈2, Mlat≈1.7° 附近, 因此可以忽略位置变化对观测结果的影响. 卫星数据显示相对论电子的投掷角分布在30 min内从蝴蝶型分布逐步转变为平顶型分布, 且该区域存在强的哨声模合声波. 数值模拟结果表明哨声模合声波对高能电子的扩散作用是导致该事件中电子投掷角分布转变的主要物理机制. 本文研究进一步证明了合声波对于辐射带演化的重要意义.
强鲁棒高速闪电哨声波自动检测模型
银韩柯, 袁静, 赵庶凡, 申旭辉, 靳晓媛, 王桥, 廖力, 杨德贺
2025, 45(5): 1197-1210. doi: 10.11728/cjss2025.05.2024-0132
摘要:
张衡一号卫星在轨6年积累了海量观测数据, 检测其中的闪电哨声波事件(Lightning Whistler, LW)对于分析空间物理环境规律具有重要意义. 但现有基于时频图像的方法推理速度过慢, 完成任务需约40年. 为此, 研究首次从音频事件检测的角度提出高速的闪电哨声波检测模型WhisNet, 将检测的时间成本从40年压缩至54天. 方法为以4 s滑动窗截取波形, 提取梅尔频谱特征, 利用轻量级卷积循环神经网络(CRNN)提取音频事件特征, 输出层预测LW事件起始时间和持续时长. 基于2020年4月1-10日的感应磁力仪(SCM)数据实验显示, WhisNet检测性能与传统方法相当, 但计算量和参数量减少99%, 速度提升98%. 进一步在2020年5月SCM数据上的应用结果与WGLC (全球闪电气候学和时间序列, WWLLN Global Lightning Climatology and time series)全球闪电密度趋势高度一致, 验证了WhisNet在大规模卫星数据处理中的准确性与适用性. 研究结果为挖掘其他海量地球空间事件提供了重要参考.
基于极限学习机的地磁模型误差预测方法
郭红阳, 张涛, 韩鹏, 陈晨, 赵治华
2025, 45(5): 1211-1219. doi: 10.11728/cjss2025.05.2024-0109
摘要:
高精度地磁场模型是近地卫星自主导航的重要基础, 但地磁模型因观测误差、球谐系数截断误差及更新缓慢等原因制约了导航精度的提高. 为了解决这个问题, 基于正则化极限学习机提出一种地磁模型误差预测方法, 采用减法均值器对正则化系数C进行最优估计, 减少了参数调试中的主观性和随机性, 提高了学习的效率和预测的精度, 另外该方法可以有效提高地磁观测序列中存在异常值时误差估计精度; 与滤波算法进行融合, 提出一种模型误差补偿的地磁导航方法, 并利用在轨卫星真实的地磁测量数据进行了仿真验证. 结果表明, 所提出方法的预测精度优于常用的几种神经网络预测方法, 导航精度达到了1.26 km, 表明所提出的误差预测模型可以有效地改善地磁导航性能.
2023年3-4月地磁暴期间全球电离层响应情况分析
赵洪宇, 周淑华, 邝英才, 王宁
2025, 45(5): 1220-1229. doi: 10.11728/cjss2025.05.2024-0198
摘要:
利用IGS提供的全球电离层数据, 采用滑动四分位距法对2023年3-4月发生的两次橙色级别地磁暴期间的电离层扰动情况进行分析研究. 结果表明, 日冕物质抛射是引发两次地磁扰动的首要诱因, 当叠加暗条爆发等因素后, 会增强地磁暴发生的强度, 延长地磁扰动时间, 并使引发的电离层TEC扰动的发生过程及分布特征具有明显差异. 3月地磁暴期间的电离层扰动呈现东西向不对称分布, 而4月地磁暴期间的电离层扰动全过程表现为由正相扰动向负相扰动的转变. 此外, 东亚–澳洲(120°E)一线北半球的电离层TEC含量显著高于南半球, 电离层扰动期间的幅度变化在地磁暴恢复相阶段最为显著, 呈现出低纬正相扰动而中高纬负相扰动的分布规律.
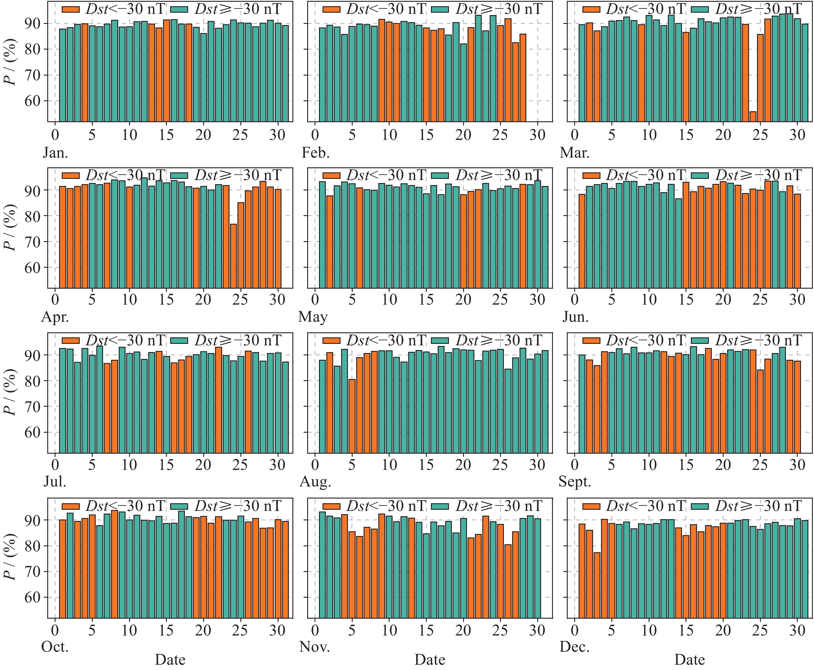
四种神经网络方法在电离层磁暴期TEC建模的对比分析
朱佳豪, 闫文林, 金宇峰, 严泰明, 王坚
2025, 45(5): 1230-1242. doi: 10.11728/cjss2025.05.2024-0087
摘要:
电离层总电子含量(TEC)是描述电离层的重要参数, 然而电离层经验模型对于磁暴期TEC的预测精度不够理想. 针对这个问题, 使用LSTM、BiLSTM、结合注意力机制的卷积神经网络–长短期记忆(CNN-LSTM-Attention)以及结合注意力机制的卷积神经网络–双向长短期记忆(CNN-BiLSTM-Attention)神经网络模型进行电离层TEC预报的研究. 根据Dst ≤ –30 nT的标准, 确定了2004-2022年发生磁暴的时间段. 在此基础上, 结合多种时空参数(UTS与UTC, SA与AA, CHS与SHS), 得到了4种适用于磁暴期TEC的预测模型. 利用2023年磁暴期的TEC对四种模型的精度和可靠性进行验证. 结果表明, CNN-BiLSTM-Attention模型的预测效果明显优于其他三种模型, 其绝对平均误差(MAE)为0.882~5.270 TECU, 均方根误差(RMSE)为1.175~6.983 TECU, 且预测结果与参考值之间存在较强的相关性, 决定系数(R2)均在0.7以上. 此外, 该模型拟合函数的斜率整体上最接近于1, 同样优于其他三种模型的拟合效果.
基于LSTM Spatio-temporal Transformer的电离层TEC预测模型
尹萍, 王朝钰
2025, 45(5): 1243-1255. doi: 10.11728/cjss2025.05.2024-0117
摘要:
电离层总电子含量(TEC)是研究电离层时空变化的重要参数. 本文提出一种结合时空Transformer (STT)与长短期记忆网络(LSTM), 并引入时空注意力机制的电离层TEC组合预测模型(LSTM-STT). 利用2000-2023年国际GNSS服务欧洲定轨中心(CODE)提供的中国及其周边地区的TEC数据, 时间范围覆盖8766 d, 采用滑动窗口方法对数据进行处理, 模型以前48 h的TEC数据以及辅助参数作为输入, 用于预测后24 h的TEC数据, 据此构建了8764个样本. 为验证模型性能, 分别在2018年(太阳活动低年)和2023年(太阳活动高年)开展实验进行预测分析. 研究结果表明, 模型在2018年测试集上全部样本的均方根误差(RMSE)均值为1.3981 TECU, 相对精度均值为90.2524%; 在2023年测试集上全部样本的RMSE均值为4.6262 TECU, 相对精度均值为89.9208%, 说明模型在不同太阳活动状态下均表现出良好的预测性能.
基于LSTM的改进模型在电离层TEC预报中的应用
黄灿, 黎峻宇, 刘立龙, 黄良珂, 韦律权
2025, 45(5): 1256-1264. doi: 10.11728/cjss2025.05.2024-0112
摘要:
电离层延迟是全球卫星导航定位中重要的误差源之一, 提高电离层总电子含量(Total Electron Content, TEC)预报精度对改善卫星导航定位精度极其重要. 本文联合滑动窗口(Sliding Window)和长短时记忆(Long-Short-Term Memory, LSTM)神经网络, 以滑动窗口算法对输入序列数据集不断更新并测试不同输入序列长度对应模型的精度, 最后以预测值来更新输入数据序列的最后10%, 进而构建TEC预报模型SLSTM (Sliding Window on Long-Short-Term Memory). 验证结果表明, 该模型在平静期和磁暴期预测残差绝对值小于5 TECU的比例均达85%以上, 较传统LSTM模型对应值占比增加了49%, 71%, 均方根误差(RMSE)低31%, 35%; 其预报结果的平均绝对误差(MAE)减少25%, 32%; SLSTM模型预测结果的RMSE均值、MAE均值均比传统LSTM模型、BP模型小.
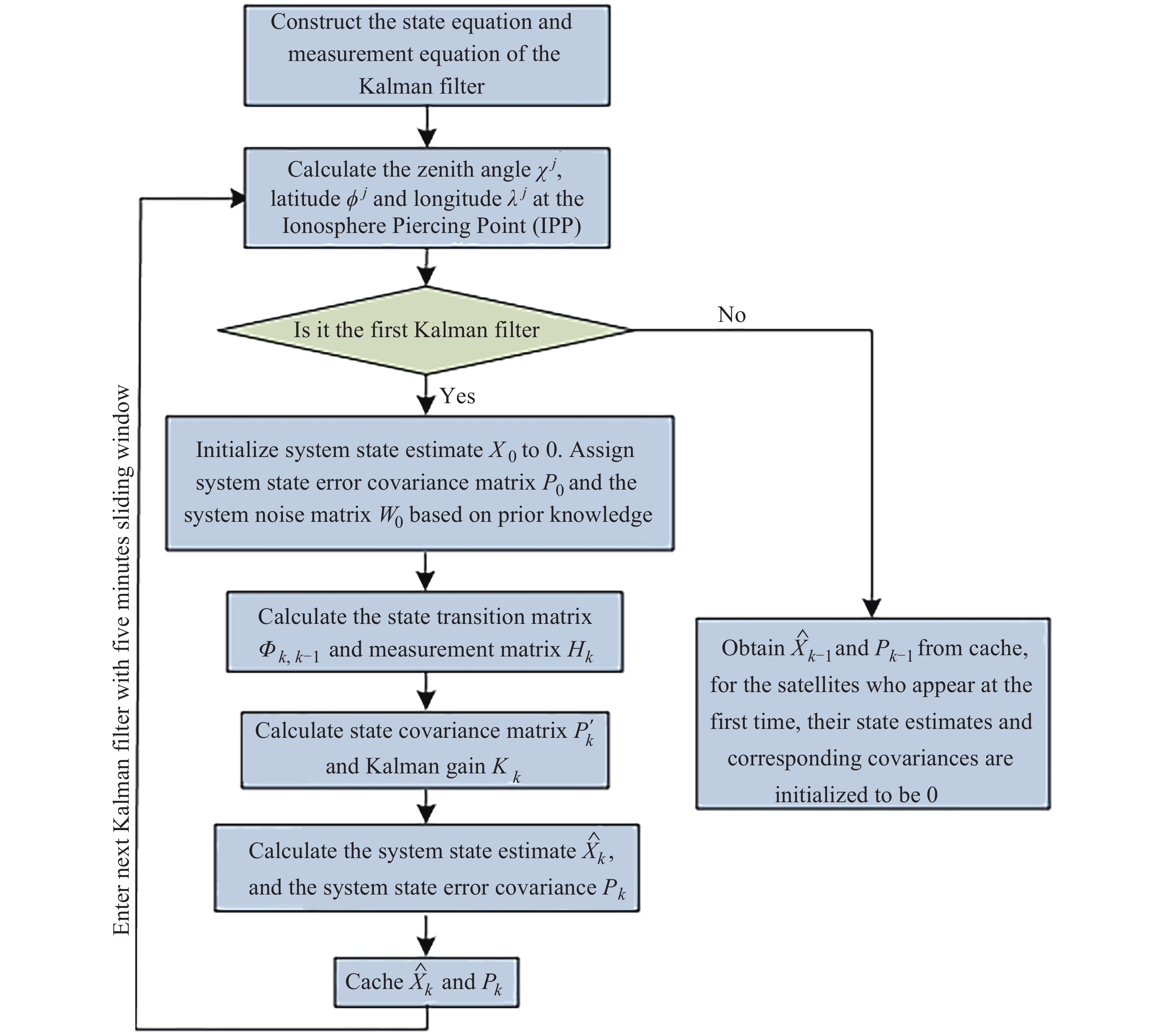
一种片上电离层TEC准实时卡尔曼滤波算法
李婧华, 马冠一, 万庆涛, 范江涛
2025, 45(5): 1265-1271. doi: 10.11728/cjss2025.05.2024-0108
摘要:
提出一种适用于片上的电离层总电子含量(Total Electron Content, TEC)准实时算法, 可降低电离层TEC监测设备的成本、体积、功耗和待传数据量, 并在ARM芯片上进行了验证. 为降低数据存储量和计算复杂度, 该算法收集和缓存20 min的GNSS双频伪距和相位观测值, 用载波相位平滑伪距的方法得到20 min内卫星至接收机视线路径上的斜向TEC (Slant TEC, STEC), 采用5 min的滑动步长进行下一组STEC的数据处理. 利用映射函数和多项式模型构建卡尔曼滤波的量测方程, 通过卡尔曼滤波迭代, 准实时给出测站上空的电离层垂直TEC (Vertical TEC, VTEC), 并与积累一天数据得到的STEC作为观测量进行卡尔曼滤波得到的VTEC进行了对比, 结果表明, 采用20 min的数据长度和5 min的步长对STEC进行准实时处理的方法是可行的.
基于卫星资料的青藏高原臭氧谷时空特征分析
马湘君, 许健, 林长贵, 施建成
2025, 45(5): 1272-1284. doi: 10.11728/cjss2025.05.2024-0105
摘要:
青藏高原臭氧谷对全球气候具有重要影响, 为探索臭氧谷具体时空特征, 本文主要利用臭氧监测仪(OMI)和微波临边探测器(MLS)提供的2010-2023年青藏高原和同纬度地区臭氧总量日观测数据、对流层臭氧月均值数据和臭氧廓线数据, 对青藏高原上空臭氧低值中心的时空分布特征进行相应分析, 并简要讨论总结了该现象产生的可能原因. 研究结果表明, 青藏高原和全球同纬度地区相比, 夏季存在明显的臭氧低值现象; 青藏高原垂直方向臭氧低值主要发生在15~20 km范围内, 其中最低值对应高度为16.8 km, 大致位于对流层顶; 青藏高原内部臭氧低值现象存在明显的地域差异, 冬季南部和北部规律相反.
行星科学
火星宜居环境关键要素分析及其对天问三号选址的启示
万李明, 唐红, 李雄耀, 刘建忠
2025, 45(5): 1285-1306. doi: 10.11728/cjss2025.05.2024-0131
摘要:
火星宜居环境是火星探测和行星科学的重要研究内容之一. 通过分析火星的探测任务及其研究成果, 研究了火星宜居环境的四个关键要素, 包括生命所需关键元素(碳、氮、硫和磷)、液态水、适宜的气候和能量来源. 对比分析乌托邦平原以及阿拉伯高地西北部中的四个典型区域(茅尔斯峡谷、大山撞击坑、麦克劳林撞击坑和奥克夏高原)的地质背景和宜居环境关键要素特征, 结果表明, 乌托邦平原以其广泛的液态水活动痕迹和丰富的生命指示性矿物展现出重要的科学研究价值, 成为天问三号任务的重点候选着陆区. 本研究为天问三号任务着陆区的选择以及火星宜居环境的探索提供了重要的依据.
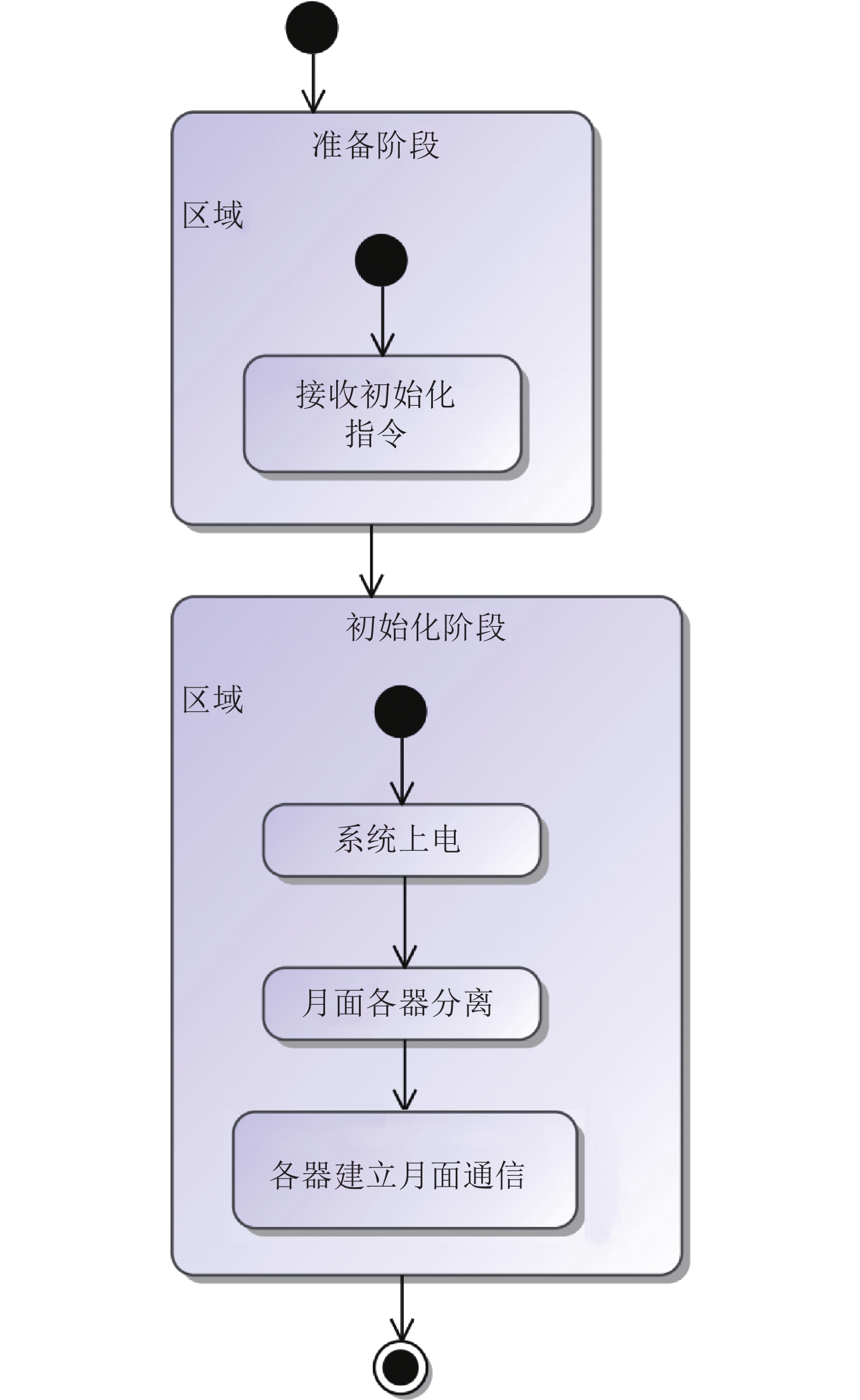
基于UAF的月球探测工程设计与建模方法
李特, 胡震宇, 田少杰
2025, 45(5): 1307-1319. doi: 10.11728/cjss2025.05.2024-0127
摘要:
针对月球探测工程中大系统设计与接口验证难点, 为有效解决需求、功能和接口等先期验证问题, 本文将统一体系结构框架 (UAF) 进行适应性裁剪和组合, 并结合系统工程方法论正向设计思想, 提出了基于UAF的月球探测工程设计与建模方法. 围绕月球探测任务全生命周期中关键环节, 构建了涵盖战略、业务、资源三个视点下相关领域的视图模型体系, 并以此为核心框架开展建模分析. 通过需求追溯和逻辑仿真迭代验证, 可辨识模型行为逻辑和接口匹配等问题, 指导模型完成优化改进, 提升了设计与建模的合理性和有效性. 研究结果可为月球探测工程顶层设计提供可行性参考.
微重力与空间生命科学
模拟微重力效应破坏线粒体–纺锤体–染色体的协同互作诱发小鼠卵母细胞减数分裂异常
杨雨馨, 李秦, 张耀, 刘凯, 雷晓华
2025, 45(5): 1320-1329. doi: 10.11728/cjss2025.05.2025-yg03
摘要:
采用随机定位仪模拟微重力效应, 研究重力方向连续随机改变对小鼠卵母细胞减数分裂的影响. 利用芯片装载GV期卵母细胞, 通过随机定位仪进行小鼠卵母细胞成熟培养, 分别对GV, GVBD, Pro-MI, MI, MII各时期的线粒体、纺锤体和染色体进行荧光成像, 结果显示, 与正常重力条件相比, 模拟微重力效应导致卵母细胞成熟率显著下降32.75% (p<0.01). 荧光成像显示, 模拟微重力效应加剧了MI期卵母细胞核周线粒体环状聚集现象, 同时使得MII期细胞质中线粒体无规律聚集占比显著增多至71.88%. 此外, 模拟微重力效应引发MI期纺锤体多极化, 导致染色体排列紊乱, 最终导致MII期纺锤体组装和染色体中板宽度异常, 分别为57.58% (p<0.05) 和15.63 μm (p<0.0001). 本研究表明, 模拟微重力效应通过干扰线粒体–纺锤体–染色体的动态协调, 导致减数分裂异常和卵母细胞质量下降, 本研究对进一步研究重力条件变化对卵母细胞减数分裂的影响机制具有重要意义.
模拟空间辐射与微重力环境对鼠视网膜蛋白表达的影响对比
孙思敏, 丰俊东, 付豪, 何承宇, 田刘欣, 薄宏宇
2025, 45(5): 1330-1341. doi: 10.11728/cjss2025.05.2024-0133
摘要:
研究通过生物信息学方法对比中子辐射与微重力对鼠视网膜蛋白表达的影响, 旨为理解空间环境对视网膜的损伤机制提供生物学基础. 基于差异蛋白数据, 结合基因本体论(GO)、京都基因和基因组百科全书(KEGG)分析及蛋白质-蛋白质相互作用(PPI)网络构建发现: 中子辐射GO分析显著富集于应对外源性刺激, 肌动蛋白丝, 相同蛋白结合, 微重力则主要富集于相机型眼晶状体发育, 线粒体和晶状体结构成分. 中子辐射组KEGG富集于运动蛋白通路, 黏附斑通路和肌动蛋白细胞骨架调控等通路; 微重力组富集于运动蛋白和心肌收缩通路. PPI网络核心模块显示, 中子辐射刺激最显著的生物过程为肌肉收缩, 微重力组最显著的生物过程为相机型眼发育. 在中子辐射和微重力刺激下, 蛋白PMEL, PTN, TPM1, RAB27A表达变化趋势一致, PDPN(Podoplanin)出现相反的变化趋势. 结论揭示视网膜蛋白对中子辐射和微重力刺激的响应存在差异.
空间探测技术
FY-3E卫星高能粒子探测器监测结果
王春琴, 沈国红, 常峥, 黄聪, 张珅毅, 侯东辉, 孙莹
2025, 45(5): 1342-1357. doi: 10.11728/cjss2025.05.2024-0121
摘要:
FY-3E卫星高能粒子探测器开展轨道空间高能电子和高能质子监测, 可获取卫星本体三个方向(–z朝天向、–x飞行反方向和+y垂直轨道面方向) 0.15~5.7 MeV的高能电子和 3~300 MeV的高能质子数据. 通过分析高能粒子探测器2021年7月至2024年5月高能质子、高能电子探测数据, 得到卫星本体三个方向高能质子和高能电子空间分布区域及长时间演化结果. 研究表明, 能量越低, 分布范围越大, 结构越复杂, 其中较低能量的电子在南北高纬度上呈现出多条带结构; 电子通量强度+y方向的最高, 动态变化最为显著, –z方向反之. 质子则在三个方向上的差异相对较小; 2024年5月的极强地磁暴显著影响到电子和质子的空间分布和通量强度. 数据结果表明, FY-3E高能粒子探测器能够对卫星轨道空间高能粒子动态做出灵敏响应, 探测数据不仅可以支持开展轨道环境评估、航天器辐射防护设计以及星上设备安全布局等, 还有助于辐射带的动态及极端事件研究的深入开展.
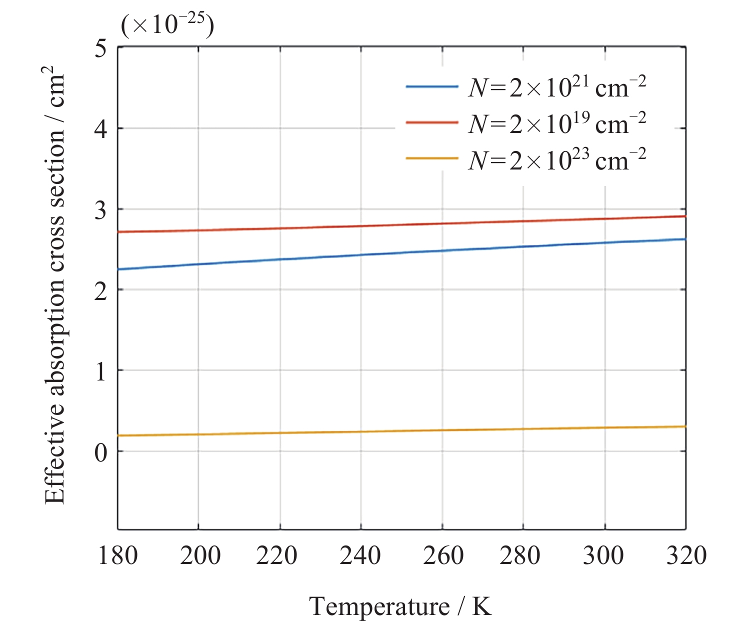
恒星掩星方法在大气氧气密度探测中的应用与进展
李政, 吴小成, 胡雄, 闫召爱
2025, 45(5): 1358-1375. doi: 10.11728/cjss2025.05.2025-0083
摘要:
临近空间大气氧气密度是研究地球大气结构、热力学特性和空间天气过程的关键参数, 对研究大气建模预报、空间目标轨道预测等具有重要科学和应用价值. 然而, 传统探测手段在垂直分辨率、全球覆盖和长期监测方面存在局限. 恒星掩星技术作为一种被动遥感方法, 通过分析日光或星光穿过大气时的吸收特征, 为氧气密度探测提供了解决方案. 该技术已发展出140~160 nm紫外舒曼龙格吸收带与760 nm红外A吸收带的双波段探测体系. 其紫外吸收带凭借强吸收特性适用于130 km以上高层大气探测, 而红外A波段通过高分辨率光谱分析实现了10~85 km范围内氧气密度、温度及气压的同步反演. 然而, 温度敏感性、星源信号强度等挑战仍需突破. 本文首次系统比较了紫外与红外波段在氧气探测中的互补优势, 分析了从OAO-2到GOLD等多代载荷的技术演进, 并对未来发展方向进行了展望. 该综述不仅为大气遥感研究提供了技术参考, 还揭示了双波段协同探测潜力, 为下一代大气探测任务的设计指明方向.
面向高频动态到达的天文卫星机遇目标任务规划方法
王旭航, 吴海燕
2025, 45(5): 1376-1386. doi: 10.11728/cjss2025.05.2024-0125
摘要:
以巡天设备每天将探测到数以万计的变源天体以及对变源天体的观测需求增长为背景, 形成了由高频动态到达的机遇目标(ToO)及其后随观测任务组成的长序列任务规划问题. 该问题具有观测事件随机性、数据获取高时效性、可选择性多和约束复杂的特点, 常被视为NP (非确定性多项式)难题, 因此获取监督学习的标签数据不易. 而针对采用无监督学习的深度强化学习(DRL)方法求解长序列任务规划问题时, 卫星作为智能体难以快速收敛至全局最优策略. 为此本文借鉴局部注意力(LA)机制的思想对指针网络(PN)进行改进, 提出局部注意力指针网络(LA-PN)算法. 该算法通过引入时间窗口的方式, 使模型专注于对当前决策有重要影响的序列部分, 减少了无效探索. 通过仿真结果对比分析, 验证算法的收益性、实时性和泛化性.
一种面向电磁频谱监测卫星的双层混合规划求解方法
周晓光, 义余江, 孙正波
2025, 45(5): 1387-1399. doi: 10.11728/cjss2025.05.2024-0097
摘要:
近年来, 卫星呈规模化发展且迅速壮大, 对地探测需求随之增长, 面向电磁频谱监测卫星(Electromagnetic Spectrum Monitoring Satellite, ESMS)任务的精细化管控要求越来越高. 卫星任务规划时不考虑动态调整将导致大量时间资源浪费, 因此对任务进行动态调整并分配合适的卫星资源是有效执行监测任务的重要保证. 本文首先构建考虑任务动态调整的任务规划模型, 然后面向任务可调整性设计一种双层混合规划方法(Two-layer Hybrid Scheduling Approach, TH-SA). 该方法第一层采用遗传算法处理不可动态调整的任务序列, 第二层基于启发式规则对可动态调整的任务进行规划. 基于规则的初始化策略和多样化的交叉模式可保证遗传算法的探索和开发效率, 而启发式算法(Heuristic Algorithm, HA)则通过任务调整和资源分配实现可动态调整任务的优化调度. 通过对任务分类处理, 在保证不可动态调整任务完成率的同时, 提升算法对可动态调整任务的规划效率. 仿真实验验证了算法在不同规模任务规划中能保持较高的收益, 有效提升电磁频谱监测卫星资源的应用效益.
引入时间变量的TLE轨道确定
刘劲宏, 史佳美, 龙婉婷, 袁博, 吴晨韵
2025, 45(5): 1400-1406. doi: 10.11728/cjss2025.05.2024-0130
摘要:
利用TLE数据获得空间碎片的精确轨道信息一直是研究重点. 因缺乏对热层大气的理解, 大气阻力是轨道确定最大的误差来源, 其中大气密度模型、弹道系数中的误差与时间有关, 然而现有基于TLE数据的定轨算法并未考虑与时间相关的误差影响, 导致轨道预报精度无法进一步提升. 因此, 引入时间变量, 利用单纯形调优搜索算法将其与其他轨道参数一同求解, 削弱与时间相关的误差对轨道精度的影响. 使用8颗卫星的TLE数据和CPF精密星历数据开展实验, 引用时间变量的轨道预报相对精度提升了0.11%~78.60%. 因此, 通过引入时间变量削弱与时间变量相关的误差, 有助于提升定轨精度, 研究成果有望在大气再入预报、风险评估、碰撞预警等领域得到应用.
基于商业天地基光电监测数据的空间碎片短弧初轨确定试验
劳振迪, 夏胜夫, 刘磊, 雷祥旭, 桑吉章, 赵有
2025, 45(5): 1407-1415. doi: 10.11728/cjss2025.05.2024-0129
摘要:
随着国内空间碎片监测设备的不断增多, 如何有效利用大量观测数据以发挥商业航天的价值, 成为一个值得深入研究的重要课题. 利用中国商业航天公司的仰望一号天基观测数据和烛龙地基观测网的数据, 开展了地球同步轨道 (GEO) 目标和低地球轨道 (LEO) 目标的初轨确定 (IOD), 并通过两行轨道根数(TLE)作为已知值来估计初轨误差. 得到GEO目标的观测弧长约为249 s, 初轨半长轴误差为84.4 km, 倾角误差为0.40°; LEO目标的观测弧长约为40 s, 初轨半长轴误差为26.0 km, 倾角误差为0.13°. 结果表明, 本文采用的初轨确定算法是可行的, 并展示了商业航天领域中天地基光电监测设备的巨大潜力.
基于云平台CPU与GPU协同处理的光学卫星遥感影像正射融合方法
于潇, 张一, 吕丽红, 张强, 王得成
2025, 45(5): 1416-1424. doi: 10.11728/cjss2025.05.2023-0069
摘要:
系统探讨了基于国产云平台调度下自主可控CPU和GPU协同处理的光学卫星遥感影像正射融合方法执行效率问题, 通过数据流配置、中间数据存储访问优化等手段进一步提高了该方法执行效率. 在云平台调度下, 使用飞腾S2500和英伟达A100对高分二号卫星多光谱影像进行正射融合的试验, 结果表明, 该方法可很大程度提高光学卫星遥感影像正射融合效率, 与传统X86架构CPU与GPU协同的正射融合算法相比, 加速比为14.3倍以上, 数据处理时间压缩至8.4 s内, 其中GPU运算耗时仅1 s, 可满足并优化大数据量的光学卫星遥感影像快速正射融合的要求.